- 索引号: 113701003517573390/2018-00128 组配分类: 工作进展
- 成文日期: 2018-09-19 发布日期: 2018-09-25
- 发布机构: 济南市投资促进局 统一编号:
- 标题: 济南新旧动能转换实施规划印发 齐河纳入先行区建设总布局
近日,《济南市新旧动能转换重大工程实施规划》(以下简称“实施规划”)已经省政府同意,对外印发。实施规划提出,到2035年,济南要率先基本实现社会主义现代化,建成具有杰出影响力的国际经济文化名城。而且,我市将推动齐河与先行区一体发展、推动莱芜加快融入省会城市发展,强化济南省会城市群经济圈核心城市地位作用,尽快形成万亿级引擎,促进全省东西部协调发展,助推山东在全国东部地区竞相发展格局中加速崛起。
齐河
●到2028年,城市竞争力跃升至全国同类城市前列
实施规划提出,济南市肩负山东新旧动能转换综合试验区建设主引擎的历史使命,必须勇于创新、开拓进取,以新理念引领新发展,以新蓝图开启新征程,奋力谱写济南新旧动能转换和现代化经济体系建设的壮丽篇章。在发展定位方面,济南被赋予了“新旧动能转换的先行者”、“新兴产业发展的排头兵”、“体制机制改革的试验田”、“创新驱动发展的领航区”、“区域开放合作的新高地”五大定位。
在发展目标上,实施规划提出,要遵循城市和产业发展规律,综合国情省情市情,按照“一年全面起势、三年初见成效、五年取得突破、十年塑成优势”的目标要求,分步实施、有序推进,在省内率先形成新动能主导经济发展的新格局。其中,到2028年改革开放50周年时,营造出能力强、动力足、潜力大的新旧动能转换良好生态,形成稳定公平透明、可预期的国际一流营商环境,率先完成本轮新旧动能转换,城市竞争力跃升至全国同类城市前列。先行区对外骨干路网基本建成,黄河沿岸生态修复和景观提升取得明显进展,新兴产业发展塑成优势并在全国形成示范。到2035年,率先基本实现社会主义现代化,建成具有杰出影响力的国际经济文化名城。先行区主要功能组团基本形成,初步建成绿色低碳、智慧宜居、创新驱动、文化传承、具有较强竞争力和辐射带动能力的现代化城区。在具体指标上,到2022年新经济占比要由2017年的21.8%提高至35%。
●2020年十大产业全部具备千亿级产业发展能力
在产业升级提升发展质量方面,按照“创新驱动、高端发展、重点突破、变道换向、引领示范”原则,全面对接“中国制造2025”和“互联网+”行动计划,加快信息化工业化“两化融合”,坚持先进制造业和现代服务业“双轮驱动”,积极推进智能制造、绿色制造、服务型制造,培育新动能,发展新经济,突出发展大数据与新一代信息技术、智能制造与高端装备、量子科技、生物医药、先进材料、产业金融、现代物流、医疗康养、文化旅游、科技服务十大产业,加快构建上中下游密切衔接、配套完善的现代产业集群,打造成为济南实现率先发展的领跑产业、拉动经济增长的龙头产业、加快转型升级的核心产业、推进自主创新的示范产业,夯实“打造四个中心、建设现代泉城”的产业基础。到2020年,十大产业全部具备千亿级产业发展能力,其中大数据与新一代信息技术产业达到五千亿级,智能制造与高端装备产业达到两千亿级。
围绕“聚焦前沿技术,引领产业变革”,我市提出了塑造大数据产业优势、打造智能制造产业高地、巩固量子科技先发优势、布局新能源新材料产业、推进生物产业创新发展五大目标。其中,要抓好济南高新区首批山东省大数据产业集聚区建设,规划济南高新区中心区大数据产业基地,集聚大数据技术研发机构、应用主体、众创空间和大企业总部,加快形成聚合发展效应,争创国家级大数据集聚区。在氢能领域,我市提出“建设全国氢能源科技产业高地”的目标。围绕“提升传统产业,加快转型发展”,我市提出了智慧化服务化升级传统制造、“接二连三”振兴现代农业、产融结合赋能实体经济、品牌质量引领品质经济等举措。在消费升级方面,我市提出,要加快济南国际医学科学中心建设,开展国家健康医疗大数据试点,培育壮大章丘东部医疗中心健康养老基地等医疗健康园区。发挥省会城市教育资源优势,积极推进世界一流大学和一流学科建设,支持山东大学发展,高水平建设新齐鲁工业大学、山东第一医科大学。探索公办民助、民办公助、集团化办学等办学模式,扩大非学历教育消费市场规模。在创优发展模式方面,我市提出,要依托省会城市科教人才、金融资源、医疗资源富集优势,把发展总部经济作为区域性经济中心建设的重点任务,打造央企和跨国公司北方总部基地。而且,要突出打造中央商务区总部经济高地,错位发展汉峪金谷、山东新金融产业园、经七路-泺源大街老城核心区等总部经济聚集区。大力发展枢纽经济,积极建设“内陆港”,打造集路港、空港、保税港、信息港“四港合一”的国际内陆港中心城市,强化陆海联动、多式联运枢纽功能,构筑“一带一路”新亚欧大陆桥重要支点,增强国家区域性物流中心辐射带动作用。
齐河
●推动齐河与先行区一体发展,推动莱芜加快融入省会城市发展
我市提出,要坚持空间布局与功能定位相统一,结合城市中心、次中心、卫星城布局结构,合理规划城市功能分区,明确重点区域功能定位,以各类产业功能、城市功能载体为依托,积极构建生态、生产、生活空间相协调,与城市规模、产业发展、生态容量相适应的城市功能布局,着力打造“一先三区两高地”核心支撑,统筹区域、县域联动发展,加快形成特色鲜明、错位发展、相互支撑的新旧动能转换空间格局。“一先三区两高地”即:一先为济南新旧动能转换先行区,三区为东部高端产业集聚区、省级开发区转换提升区及泉城优化升级区,两高地为济南中央商务区及济南国际医学科学中心。
围绕“三区”“两高地”,我市将突出重点区域国际化、战略性、创新性的功能布局,明确主攻方向,聚焦精准发力,培育具有核心竞争力和强大带动力优势产业集群,开创多点突破、亮点纷呈的发展格局。其中,要重点打造东部高端产业集聚区、省级开发区转换提升区、泉城优化升级区、济南中央商务区、济南国际医学科学中心。
我市提出要推动“北跨东延,一体发展”,推动实施北跨东延区划调整,在更大范围内统筹资源配置、优化要素组合,加快实现新旧动能转换,提高省会城市首位度,强化济南省会城市群经济圈核心城市地位作用,尽快形成万亿级引擎,促进全省东西部协调发展,助推山东在全国东部地区竞相发展格局中加速崛起。其中,推动齐河与先行区一体发展。将齐河县纳入先行区建设总体布局,推动黄河北展区融为一体,统一规划、统一开发,统筹推进黄河沿岸生态保护与景观塑造,打造黄河下游生态经济发展高地。推动济南新材料产业园与齐河经济开发区、齐鲁高新区融合对接,打造全国重要的新材料产业和高新技术创新转化高地。推动黄河沿岸旅游资源优化组合,打造国家级旅游度假区。加强物流资源整合,打造区域性物流发展基地。完善跨黄河设施及配套路网,加快城市轨道交通向齐河县延伸,开通城市公交线路,实现交通无缝对接。
推动莱芜加快融入省会城市发展。依托济莱协作区建设基础,支持莱芜加快融入省会发展。推动交通对接,加快规划建设济莱高速铁路等重大项目。推动钢铁产能调整和联动发展,充分发挥济钢技术、人才积淀优势,打造国家级钢铁产业转型示范城市和具有全国影响力的粉末冶金产业高地。推动山体生态修复,加快建设雪野旅游区养生休闲度假小镇,打造名优特色农产品、生态旅游、医养结合发展示范区。
此外,推进济南市与周边城市一体化发展,构建“大济南”都市圈,形成衔接京津冀和长三角、黄河中下游区域的中心城市,打造世界级城市群。
●建设国际合作中心,打造北京、雄安、济南“金三角”
我市提出,要创新先行区体制机制,推行全员岗位聘任制,打破行政事业、编制内外身份界限,实施岗位管理,实行全员绩效考核,建立完善市场化激励约束机制。发挥先行区各类主体的民主自治积极性,构建各类主体高度参与、责任共担、利益共享的发展机制,开创区域经济社会发展的“业界共治”新模式。
建设优秀公务员队伍。积极推进聘任制公务员工作,健全完善挂职干部机制,完善人员选派、岗位安排、日常管理、考核评价、选拔使用等各个环节的制度设计。加大对经济、金融、物流、科研等紧缺专业公务员的引进和培养,加强公务员学习培训,开阔国际视野,提升专业能力,激活公务员系统组织生态。构建高层次人才队伍,实施“城市合伙人”计划,重点引进一批世界顶级产业科学家、创新创业领军人才、“海归”人才和职业经理人,推动高层次人才跨越式增长。
此外,我市还提出,要抓住“一带一路”建设契机,探索有效途径,创新对接机制,以中德产业合作、对接全球高端制造战略为主线,全方位加强国际交流与合作,构筑国际合作平台,建设国际合作中心。实施城市国际化战略,努力提升国际知名度。围绕深化区域交流合作,我市将全面对接京津冀和雄安新区,积极承接北京非首都功能疏解,重点围绕运行后台、咨询服务、法律服务、专业培训、配套保障等方面,促进区域产业梯度转移和协作配套,打造北京非首都功能疏解重要承接地、央企和跨国公司在中国北方的总部基地。加强与京津冀产业规划衔接,主动服务雄安新区建设,探索建立利益分配和共享机制,合作共建重大产业基地和特色产业园区,加快产业要素联动,优化区域合作格局,打造北京、雄安、济南“金三角”,引领环渤海大湾区一体化发展。依托“高铁时代”济南地理区位优势,打造京沪高铁经济带的中部核心支撑点和京沪之间创新创业高地,形成产业链配套、创新链互补、价值链共享的区域协同发展格局。优化区域合作方式,率先推进构建区域间协作发展机制,密切与长江经济带、粤港澳大湾区、东北老工业基地、中原经济区等的经济联系,在先进技术、高端人才、重大项目等合作领域实现新突破。
在完善基础设施网络方面,我市将制定城市内环、中环、外环“三环十二射”交通网络规划,推进济郑、济滨、济莱等高速铁路建设,完善“米”字形高铁网,建设董家镇铁路货运枢纽,实施济南机场扩建工程,推进济南综合保税区迁建,实施小清河复航工程,优化跨黄河桥隧布局,推进城市、市域(郊)轨道交通网络建设,提升城市整体运行效率和综合效益。加快建设、申报国家一类铁路开放口岸,开辟更多国际航空货运新航线,争取设立空港保税物流中心,打造全国重要的航空港经济集聚区。
下附规划全文:
济南市新旧动能转换重大工程实施规划
为全面贯彻党的十九大精神,根据国务院《关于山东新旧动能转换综合试验区建设总体方案的批复》(国函〔2018〕1号)精神,按照《山东省新旧动能转换重大工程实施规划》要求,加快建设国家新旧动能转换先行区,打造新旧动能转换主引擎,推动济南实现高质量发展,更好发挥省会城市龙头、领跑、带动、示范、辐射作用,制定本规划。
一、形势环境
加快新旧动能转换是党中央、国务院的重大决策部署,是省委、省政府的重要战略安排,是济南经济社会发展的重大机遇、重大责任。必须牢牢树立责任感、使命感和紧迫感,知大势、明方向、抓机遇、勇作为,以更高站位、更广视野、更大力度,在新旧动能转换中取得新进展、实现新突破、迈上新台阶。
(一)发展基础。近年来,济南市积极应对困难挑战,在深化改革、创新驱动、扩大开放中奋力拼搏、砥砺前行,“打造四个中心”焕发经济发展新活力,“建设现代泉城”塑造品质城市新气质,初步形成了新旧动能接续转换的良好态势。
1.经济综合实力跃上新台阶。坚持发展是第一要务,规模总量和质量效益实现“双提升”。2017年全市地区生产总值达到7202亿元,同比增长8%,高于全省0.6个百分点;固定资产投资完成4364亿元,同比增长13.5%,增幅居全省第1位;一般公共预算收入完成677.2亿元,增长10.5%,居全省第2位,占地区生产总值比重达到9.4%,居全省第1位;税收占财政收入比重达到80%,居全省第2位,高于全省7.5个百分点。金融支撑力持续增强,实现金融业增加值776亿元,金融机构本外币存款余额1.7万亿元,均居全省第1位。物流影响力持续增强,社会物流总额实现2.18万亿元,国家5A级物流企业总数达到11家,居全省第1位。经济实力的快速提升为加快新旧动能转换奠定良好基础。
2.传统动能改造拓展新空间。三次产业结构比例调整为4.4∶35.7∶59.9,现代服务业占服务业总产值比重达到58%左右,已形成服务经济为主导的产业结构。规模以上工业增加值增长9.8%,增幅在全省位次创10年来最好水平,规模以上工业利润381亿元,增长13%;高新技术企业达到1074家,高新技术产业产值比重达到45.2%,居全省第1位,高于全省10.2个百分点。传统产业与信息化深度融合,大力实施“互联网+”“企业上云”等行动计划,交通装备、机械装备、原材料、消费品等行业提质增效、转型升级,两化融合发展平均指数持续提高,高端装备制造业占规模以上工业增加值比重达到55.6%,上云企业突破3000家。东部老工业区搬迁改造扎实推进,四年来完成57家企业搬迁改造和关停腾退,济钢钢铁生产线实现全线停产,化解钢铁产能650万吨,释放济钢原址及扩展区17万亩产业升级空间,为优化城市布局形态、培育先进产能腾出广阔空间。
3.“四新”经济涌现形成新优势。以新技术、新产业、新业态、新模式为主要特征的新经济亮点纷呈,云计算、大数据、物联网、量子通信等新技术蓬勃发展,浪潮“高端容错计算机系统关键技术与应用”、宏济堂“人工麝香研制及其产业化”荣获国家科技进步一等奖,世界首个商用量子通信专网正式运行,国内首台氢燃料电池重卡成功下线,微软全球首家金融科技孵化器、全国首个大数据流通与交易技术国家工程实验室落户,新一代信息技术、智能制造、生物医药等十大千亿级产业迅速成长,规模效应和关联带动能力不断增强。共享经济、平台经济、柔性制造等新模式快速发展,电子商务交易额达到2180亿元,增长36%,韩都衣舍、世纪开元等成为行业领跑企业,智汇蓝海互联网品牌孵化模式在全国推广。“四新”经济的不断涌现为培育新动能、加快新旧动能转换提供有力支撑。
4.深化改革开放取得新突破。坚持问题导向,聚焦落实关键性举措,着力破解发展难题,重点领域改革和全方位开放取得重大进展。持续深化“放管服”改革,积极打造“十最”政务环境,工商登记实现“三十一证合一”,信用体系建设应用步伐不断加快。实施大交通、大建设、大水务、大外事、大绿化体制改革,打破条块分割和城乡分治格局。深入实施投融资改革,引导设立新旧动能转换等基金,整合组建六大投融资集团,国有资本资产运营能力大幅提升。人才制度改革走在全国前列,制定出台“人才新政30条”等政策措施。积极开展国家构建开放型经济新体制综合试点试验,国际产能合作“3+1”促进机制等创新举措在全国推广。加快建设长江以北唯一一家国家中德中小企业合作区,山东首个国家侨梦苑落户济南,海外孵化器和研发机构达到20多家。省会城市群经济圈一体化发展、济莱协作区建设、区域经济交流协作等取得新成效。改革开放的持续深化,为激发发展活力、加快新旧动能转换释放巨大潜力。
5.创新资源集聚催生新动力。科技创新资源更加雄厚,拥有国家信息通信国际创新园、国家集成电路设计产业化基地、国家超算济南中心、国家重大新药创制平台、国家级创新药物孵化基地等国家级平台载体和重大基础科研设施,入选山东半岛国家自主创新示范区、国家促进科技和金融结合试点城市、国家创新型城市试点、国家小微企业创业创新示范基地城市,已成为全球创新网络的重要节点。不断引入国内外高端科研院所,中德技术研究及产业转化中心、中关村领创空间等重大创新平台相继落户,前瞻性布局建设量子技术研究院。高层次创新型人才加速集聚,“十三五”以来引进院士、高层次专家140余人,院士(专家)工作站总数达到61个。创新成果不断涌现,2017年万人有效发明专利拥有量达到25.6件,居全省首位。创新资源的快速集聚,为提升创新能力、加快新旧动能转换提供强大动力。
6.城市开发建设迎来新格局。“东拓”“西进”成效显著,“南控”取得重大进展,“携河北跨”迈出实质性步伐,城市空间正从“大明湖时代”迈向“黄河时代”。高起点高标准谋划新旧动能转换先行区,高水平编制空间规划,跨黄河桥隧建设全面展开,“引爆区”建设拉开序幕,一批高端产业项目签约落地。中央商务区、国际医学科学中心、临空经济区、新东站等重点片区建设有序推进,城市发展新的增长极加快形成。交通设施建设加速,“米字型”高铁枢纽初步成型,“高快一体”城市路网不断完善,即将步入“地铁时代”。持续推进治霾、治水、治山、增绿、保泉工作,成功争创“全国文明城市”“国家卫生城市”“国家森林城市”,“国家水生态文明市”创建经验在全国率先推广,生态宜居城市建设取得了可观可感的显著成绩。城市空间布局优化、功能形态提升和生态环境改善,为集聚高端要素、加快新旧动能转换创造良好条件。同时,也要清醒认识到,济南市新旧动能转换工作仍面临一些问题,新旧动能转换愿望高涨,但转换动力、能力、潜力有待提升,主要表现在:城市首位度偏低,经济总量仅为全省第3位,在26个省会城市中位于第10位。市场主体数量偏少,截至2017年年底仅有65.9万户,创新创业氛围不够浓厚,营商环境还需进一步改善。经济结构短板问题长期存在,民营经济比重仅37.3%,县域经济比重仅43.2%,工业经济比重仅27.8%,进出口总额占生产总值比重不足10%,实际利用外资在同类城市中排名靠后。新兴产业总体规模偏小,尚未形成对经济发展的强劲支撑,传统产业发展后劲不足,转型升级伴随调整阵痛,新旧动能接续转换面临双重压力。治霾治堵工作任重道远,和群众期待还有很大差距。城市空间布局及行政区划不合理,制约生产要素合理流动配置,不利于经济发展、动能转换、生态环境保护。必须紧紧抓住新旧动能转换综合试验区建设的重大机遇,夯实责任,直面挑战,奋力开创新旧动能转换新局面。
(二)机遇挑战。当前,全球主要经济体延续复苏态势,中国特色社会主义步入新时代,国内先发地区百尺竿头、力度不减,后发地区不甘落后、强势奋进。必须找准切入点、聚焦突破口,勇立潮头、敢拼敢赢,顺势而为、乘势而上,开创新旧动能转换新局面。
1.发展机遇。当前,全球正在经历以大数据、云计算、物联网、新能源、人工智能等为先导的第四次工业革命,科技创新带来“弯道超车”的机会,全球新一轮产业转移向纵深推进,沿海地区部分产业向内陆地区加速转移。国内迎来新一轮消费升级提速,消费能力、消费习惯和消费场景正在发生重大变革,不断催生新产业、新投资、新供给。“一带一路”建设以及高铁、航空时代的到来,为内陆城市发挥区位和枢纽优势,加快集聚要素资源、全面推动开放创新、深度参与国际竞争合作提供了重大历史机遇。党的十九大深刻阐明了习近平新时代中国特色社会主义思想,为我国决胜全面建成小康社会、实现“两个一百年”奋斗目标和伟大复兴中国梦提供了科学行动指南。济南市作为山东新旧动能转换综合试验区主引擎,肩负高标准建设国家新旧动能转换先行区的历史重任,应该积极发挥区位条件、科教资源、医疗资源、金融支撑等优势条件,抢抓新一轮技术变革、产业转移、消费升级趋势,充分利用好先行先试的改革权、试验权、先行权,有效放大区域战略红利和政策叠加效应,加快实现从赶超型城市向引领型城市的转变。
2.面临挑战。当前,世界经济社会环境极为复杂,全球主要经济体政策调整,贸易保护主义抬头,增加了国际经贸合作变数,加大了新旧动能转换引进国际资源、开拓国际市场的难度。国内经济调整转型仍然面临较大困难,政府财政收支压力增大,企业利润空间收窄,转型投入难度加大。国内一线城市辐射影响范围不断扩大,对优质要素资源形成了强大“虹吸效应”;国内部分省会城市发挥后发优势,通过区划调整拓展了发展空间,提升了城市首位度,进入了新一轮加快发展的快车道。这就要求我们必须以新旧动能转换为总抓手,正视挑战、锚定目标、精准发力,努力破解瓶颈性障碍,消除制约性因素,前瞻性开展战略布局,抢占发展先机,重塑发展优势,确保在新一轮城市竞争中赢得主动。
二、总体要求
济南市肩负山东新旧动能转换综合试验区建设主引擎的历史使命,必须勇于创新、开拓进取,以新理念引领新发展,以新蓝图开启新征程,奋力谱写济南新旧动能转换和现代化经济体系建设的壮丽篇章。
(一)指导思想。以习近平新时代中国特色社会主义思想为指导,全面贯彻党的十九大和十九届二中、三中全会精神,坚决落实习近平总书记视察山东重要讲话、重要指示批示精神,坚持新发展理念,坚持质量第一、效益优先,以供给侧结构性改革为主线,按照省委、省政府新旧动能转换重大工程战略部署,以“四新”促“四化”,实现“四提”,强化省会担当,发挥省会功能,把握先行定位,全面推进新旧动能转换先行区建设,把实体经济作为发展着力点,以产业转型升级提升发展质量,以空间布局优化释放结构红利,以改革创新开放增强发展动力,加快形成实体经济、科技创新、现代金融、人力资源协同发展的产业体系,推动经济实现更高质量、更有效率、更加公平、更可持续的发展,努力提高省会城市首位度,构建京沪之间创新创业新高地、总部经济新高地,打造全国重要的区域性经济中心、金融中心、物流中心和科技创新中心,主动对标国内外一流城市,建成“大强美富通”的现代化国际化大都市。
(二)发展定位。按照国家和省委、省政府明确的新旧动能转换主攻方向,把握好将济南市打造成为新旧动能转换主引擎的目标定位,集中力量,率先突破。
1.新旧动能转换的先行者。实施北跨东延携河发展,在黄河沿岸高起点、高标准、高水平规划建设国家新旧动能转换先行区,着力在创新、智慧、绿色、改革开放等方面先行先试、领先领跑,在全省乃至全国新旧动能转换中打头阵、抢先机、挑大梁。
2.新兴产业发展的排头兵。积极发展“互联网+”、数字经济等新技术新模式,主动“弯道超车、变道换向”,培育一批具有核心竞争力的产业集群和企业群体,率先构建现代化经济体系,推动高质量发展。
3.体制机制改革的试验田。全面深化供给侧结构性改革,以加强制度创新为主要抓手,切实转变政府职能、改善制度供给、释放制度红利、激发市场活力,构筑新旧动能转换内生动力机制,为全国新旧动能转换探索可复制、可推广的“济南经验”。
4.创新驱动发展的领航区。积极推进以科技创新为核心的全面创新,在重大创新平台建设、推进科技金融结合、加快科技成果转化等方面大胆探索,创优人才引进、服务体系,加快形成以创新和人才为引领和支撑的经济体系和发展模式。
5.区域开放合作的新高地。推进构建开放型经济新体制综合试点试验,完善法治化、国际化、便利化营商环境,积极探索新形势下对外开放的新模式,提高全球产业链、创新链、资金链的吸引力和参与度,建设成为“一带一路”重要节点,打造国家对外开放重要门户城市。
(三)发展目标。遵循城市和产业发展规律,综合国情省情市情,按照“一年全面起势、三年初见成效、五年取得突破、十年塑成优势”的目标要求,分步实施、有序推进,在省内率先形成新动能主导经济发展的新格局。
第一阶段:以强力推进“五个一批”见成效。至2020年,战略布局一批聚焦重点技术领域的重大科研资源,规划建设一批承载新旧动能转换的新型产业园区,落地发展一批顺应产业发展大势的重大产业项目,探索形成一批可复制、可推广的相关制度创新成果,不断涌现一批具有引领示范效应的典型案例,新旧动能转换步入内生动力强劲、创新创业活跃的发展“快车道”。济南新旧动能转换先行区产业导入、城市建设等全面展开,取得初步成效。
第二阶段:以成功构建“七个体系”求突破。至2022年,在建设创新引领、协同发展的产业体系,统一开放、竞争有序的市场体系,体现效率、促进公平的收入分配体系,彰显优势、协调联动的城乡区域发展体系,资源节约、环境友好的绿色发展体系,多元平衡、安全高效的全面开放体系,充分发挥市场作用、更好发挥政府作用的经济体制等方面率先突破,促进新动能加快成长、传统动能改造提升的制度环境和政策体系全面形成,新旧动能转换和现代化经济体系建设取得重大阶段性成果。济南新旧动能转换先行区“三桥一隧”和“引爆区”基础设施建设完成,黄河示范段建设成型,新兴产业取得明显突破,基本形成新动能主导的经济发展格局,先行区雏形初步显现。
第三阶段:以营造一流“转换生态”成优势。到2028年改革开放50周年时,营造出能力强、动力足、潜力大的新旧动能转换良好生态,形成稳定公平透明、可预期的国际一流营商环境,率先完成本轮新旧动能转换,城市竞争力跃升至全国同类城市前列。先行区对外骨干路网基本建成,黄河沿岸生态修复和景观提升取得明显进展,新兴产业发展塑成优势并在全国形成示范。到2035年,率先基本实现社会主义现代化,建成具有杰出影响力的国际经济文化名城。先行区主要功能组团基本形成,初步建成绿色低碳、智慧宜居、创新驱动、文化传承、具有较强竞争力和辐射带动能力的现代化城区。
三、产业升级提升发展质量
围绕全省“十强”产业及济南市十大千亿级产业,聚焦新技术、紧随新消费、支持大融合、催生新模式,抢占产业发展制高点和主动权,着力营造新技术、新产业加速崛起,新业态新模式竞相迸发的产业发展生态环境,推动传统产业浴火重生、凤凰涅槃促进新兴产业扩容倍增、加速崛起。
(一)聚焦前沿技术,引领产业变革。以智慧产业化为导向,把握全球科技发展大势,结合济南市信息产业、装备制造、生物医药等优势领域,超前谋划布局第四次工业革命前沿技术,以相关领域的重大技术突破引领产业变革,为新动能培育和旧动能改造提供强大支撑。
1.塑造大数据产业优势。实施大数据战略,推进数创公社建设,构建形成大数据自组织系统和自动力机制,重点突破大数据装备关键技术,重塑大数据产业链、供应链和价值链,争创全国一流大数据综合试验区。
(1)打造大数据产业平台。抓好济南高新区首批山东省大数据产业集聚区建设,规划济南高新区中心区大数据产业基地,集聚大数据技术研发机构、应用主体、众创空间和大企业总部,加快形成聚合发展效应,争创国家级大数据集聚区。依托大数据企业和平台资源,着力突破服务器新型架构和绿色节能技术、海量多源异构数据的存储和管理技术等大数据关键技术。加快山东省智能制造云公共服务中心、浪潮云服务基地、数字经济产业园、国家云计算装备产业创新中心等重大项目建设。依托ARM(中国)在济南高新区布局工业互联网和智能制造中心的重大机遇,推动集成电路设计产业集聚发展,积极引进知名集成电路龙头企业,加快布局芯片项目,构建集成电路产业链。
(2)支持大数据全产业链发展。加快构建高端容错计算机、高性能服务器、大容量存储设备、云服务终端以及数据存储管理、数据处理软件等大数据产品体系,形成面向各行业的成熟大数据解决方案。围绕数据全生命周期各阶段需求,发展数据采集、清洗、分析、交易、安全防护等技术服务。推进大数据与云计算服务模式融合,促进海量数据、大规模分布式计算和智能数据分析等云计算服务发展。创新数据增值服务模式,大力培育数据探矿、数据化学、数据材料、数据制药等新业态。集聚发展一批大数据的基础支撑、数据服务和融合应用企业,支持大数据企业自主品牌建设。
(3)扩大大数据市场应用空间。加强工业大数据基础设施建设规划与布局,培育数据驱动的工业发展新模式。积极推动医疗健康、电信、能源、商贸、农业、食品、文化创意、公共安全等行业领域大数据应用,探索金融大数据、电子商务大数据的创新应用。加快电子政务和智慧城市建设,强化社会治理和公共服务大数据应用。探索“无形中心统筹有形平台”模式,盘活政府数据资源,促进公共数据开放,推动基于大数据的重点行业运行分析服务平台建设。支持建立大数据开源社区,构建大数据产业生态。
2.打造智能制造产业高地。以智能制造为主攻方向,结合济南大数据、云计算等相关领域技术优势,加速构筑先发优势,加快高端引领发展,壮大智能产业、培育智能经济,引领全省人工智能取得新突破,提升在全国产业布局中的战略地位。
(1)推动智能制造与高端装备产业发展。组建济南智能制造产业联盟,建设东西两大智能服务平台,以制造业数字化、网络化、智能化为核心,推动智能制造核心技术攻关和关键零部件研发。加快航空航天、轨道交通等重点领域高档数控机床研发,推动成套化、成线化、系统化和光机电一体化发展,建设国内一流数控机床生产基地。发展智能化、模块化、柔性化工业机器人技术及产品,推动机器人整机及零部件、系统集成、产业服务协同发展。加快研制具有深度感知、智慧决策、自动执行功能的智能汽车、轨交车辆、智能盾构等,建设轨道交通装备产业基地、高端数控机床基地、国家通用航空产业基地。积极发展工厂自动化控制系统、工业在线分析仪表、功能检测设备、高档智能传感器等高档仪器仪表。
(2)攻关人工智能关键技术。前瞻布局人工智能关键技术研发,争取变革性、颠覆性突破,打造智能技术创新高地。建设布局人工智能创新平台,吸引重点高校、科研院所等机构人工智能实验室、研发中心集聚,积极引进全球人工智能领军型企业。构建产学研协同创新体系,促进人工智能领域产学研融合,开展新一代人工智能关键共性技术研发。加快新一代人工智能科学基础的关键技术系统集成研发,加强类脑研究等基础理论研究,强化基于人工智能的计算机视听觉、智能决策控制、新型人机交互等应用技术研发,聚焦突破数据、算法、计算能力以及智能芯片等人工智能关键核心技术。
(3)构建完善智能化产业生态。积极引进人工智能骨干企业,培育中小微创新企业,形成大企业带动中小企业集聚的人工智能产业集群。构建数据技术、智能算法、高性能计算等技术链,形成与无人驾驶、智能家居、智能教育、精准医疗等产业链融为一体的智能化产业发展生态。扩大人工智能应用范围,创新应用模式、延伸服务领域。加速人工智能与新一代信息技术、生物科技、新能源新材料等战略性新兴产业融合发展。建设山大路人工智能产业园,打造人工智能产业发展集聚平台。依托中国重汽小镇,加强无人驾驶技术研发、标准制定和产业孵化。
3.巩固量子科技先发优势。发挥量子通讯加密技术先发优势,以量子通讯和量子计算为重点,加快量子科技前沿技术研发储备,大力推进科研成果的工程转化和产业化,积极培育世界级量子科技产业集群。
(1)开展战略前沿技术攻关。组建量子技术联合实验室,前瞻布局量子存储、量子计算、量子探测等前沿技术领域,实现从物理层设计、制造到算法运行等领域自主研发。加强量子调控和量子信息战略性研究,研究拓扑超导等新型关联体系的量子态及多场调控,推进量子功能材料和器件的研究。稳步开展量子计算机研究、超前展开抗量子密码研究,保障量子计算研究的前瞻性。积极与国内顶级科技企业深度合作,集聚更多量子科学领域研发机构,研制量子科学仪器、通用量子计算原型机和实用化量子模拟机,推动量子测量、量子计算等产业突破发展。
(2)强化量子通讯技术发展。依托量子通信科技园,建设国家级量子通信网络基础设施共享服务平台,开展量子通信安全、核心关键器件等领域科技攻关。积极研发城域、城际、自由空间量子通信技术,构建山东省量子通信骨干网,培育壮大量子通信产业。建设面向全国开放的量子通信网络基础设施服务平台,测试新协议、新器件和新系统,促进量子通信从实验室基础研究到产业化工程应用跨越。
(3)构建量子技术应用场景和标准。大力推动量子技术在国防、金融、政务、商业以及设备生产、运营和服务等领域的应用。积极推进量子通信网络运营、量子技术标准和安全测评、关键器件研发和产业化,培育具有泉城特色的量子技术产业链条,建设国际领先的量子技术研发和产业化基地。充分发挥全国量子计算与测量标准化技术委员会职能作用(注:已落户),积极参与制定《量子通信术语》《兼容量子密钥互联网安全协议》等国家标准。
4.布局新能源新材料产业。立足济南优势产业领域,战略布局新能源新材料领域前沿科技,建设在全国具有强大影响力和带动力的新能源新材料科技研发基地。
(1)建设全国氢能源科技产业高地。加快先行区“中国氢谷”规划建设,布局氢能源研发利用的重大创新载体,开展氢能和可再生能源等领域的前沿技术研发。依托国家重型汽车工程技术研究中心,加速济南高新区山东氢能动力汽车创新中心建设,开展燃料电池大规模应用及产业化试点。积极推动氢气生产与供应、电池膜材料、电池技术和电解质、催化剂开发等氢能源产业链发展。研究制定氢能源产业发展规划以及相关发展扶持政策。
(2)布局可再生能源核心技术。依托全球能源互联网(山东)协同创新中心等科创平台,推进能源互联网应用。鼓励开展太阳能集热器、硅片、高效储能电池片等光伏光热技术及产品研发生产活动,积极发展太阳能产业新技术、新工艺、新标准。鼓励开展智能微网应用、智能电网检测及管理、能源大数据挖掘等智慧能源技术研究,推动能源与信息技术深度融合。鼓励风电装备制造企业加快发展风力发电塔架、风机变频、输变电机组等相关组件产品。
(3)支持先进材料研发与产业化。建立健全以材料创新助推产业创新的政策扶持机制,加强公共服务平台建设,促进设计、工艺、制造、服务等环节协同创新,加快形成新材料催生新技术、新产品、新产业的联动发展格局。重点发展第三代宽禁带半导体晶体和纳米级铌酸锂单晶薄膜材料等光电子材料,完善器件制造与终端应用环节,建设国内领先、国际先进的碳化硅半导体产业和光电子产业基地。加大生物基碳源石墨烯等战略前沿材料的研发力度,推动实现工程化和商业化应用,发展形成石墨烯产业链条,打造石墨烯研发生产基地。依托山大国家胶体材料工程技术研究中心、建邦胶体材料等,加快发展电池材料、膜材料、胶体材料、特种功能材料、新型无机非金属材料、高性能纤维复合材料、高性能轻质硬合金材料等产业。
(4)支持新能源汽车行业做大。依托济南新能源汽车产业基础,进一步聚合产业力量,集聚完善产业链。鼓励汽车生产企业开展新能源专用车及公交客车等整车制造技术研发,大力发展混合动力、纯电动、燃料电池等各类新能源汽车。培育和支持纯电动客车和油电混合动力客车、封闭式物流配送车等专用车辆开发,支持现有企业做大新能源特种车辆研发生产。加大充(换)电站、充电桩、加氢站等配套体系建设,推动新能源汽车批量生产和规模化应用。
5.推进生物产业创新发展。以国家重大新药创制平台、国家人类遗传资源库山东创新中心等国家级平台为依托,加快完善生物科技创新体系,支持生物医药、生物农业、生物技术服务等产业发展。
(1)战略布局前沿生物科技。借助国家人类遗传资源库山东创新中心落户济南重大机遇,依托国际医学科学中心建设,加快推进山东基因小镇项目,利用基因库生物信息数据资源,战略布局新一代生物检测技术、新一代基因操作技术、合成生物技术、生物大数据等前沿生物科技。深入推进济南生命科学城建设,加快生物医学、基因检测、诊断试剂、干细胞等生物科技发展。支持齐鲁制药、力诺药业等企业,开展哺乳动物细胞高效表达、小分子靶向药物、微生物合成技术、中药质量控制技术、中药源性分子鉴定技术等生物科技研发。
(2)构建生物科技创新平台。发挥创业服务中心产学研融合创新载体功能,着力构建功能完善、优势突出的生物技术与医药科技创新服务体系,打造区域性生物医药科研成果孵化、转化基地。重点依托国家重大新药创制平台、国家级创新药物孵化基地,打造生命科学产业科技创新高地。发挥济南(齐鲁细胞治疗)区域细胞制备、检测、存储公共服务平台作用,创新细胞+基因双引驱动发展模式。建设以企业为主体、市场为导向、产学研相结合的生物科技创新平台体系,引进国内外生物医药研发检测机构、各类公共实验室、国家重点实验室设立分支机构。
(3)大力发展高端生物产业。建设生物医药千亿产业聚集区。聚焦中枢神经系统用药、心血管系统用药、抗肿瘤及免疫调节用药等创新药和高端药领域,推动重组蛋白与多肽类疫苗、诊断试剂、干细胞药物等领域药物研发与产业化项目落地。重点发展质子治疗设备、高端医疗诊断设备、人工器官及植入式医疗器械,着力突破流式细胞仪、激光治疗、增材制造(3D打印)、可降解生物材料等生物医用材料及产品。加快推进仿制药质量和疗效一致性评价,引导仿制药研发生产,提高公众用药可及性。深入挖掘民间中医药技术,树立“扁鹊故里、健康济南”品牌,加快国家中医药综合改革试验区建设。加快推动基因技术在种子、农药领域的应用,积极发展生物农业和生物制造业。深挖健康管理和养颜调理市场需求,重点支持玫瑰产业、阿胶产业等向膳食补充剂、传统滋补类保健品延伸。
(二)提升传统产业,加快转型发展。以产业智慧化、智慧产业化、跨界融合化、品牌高端化为引领,支持不同领域、技术、主体相互渗透与交叉融合,强化数字技术、信息技术、智能技术对传统产业的替代和渗透,加强品牌、质量建设,营造“互联网+”、云计算、新金融快速嫁接、催生形成新经济体的生态环境,全面提升传统产业发展质量和效益。
智能立体仓库
(1)实施“互联网+工业”行动计划。积极运用信息技术改造现有产业,培育两化融合服务体系,探索区域两化融合推进新路径,全面提升产品技术、工艺装备、能效标准,实现价值链向高水平跃升。大力培育发展工业互联网、工业云、工业大数据等新兴业态,以云计算技术和平台为支撑,以云计算产业链合作和生态体系建设为途径,加快推动“企业上云”,打造“企业上云”新旧动能转换示范区。开展工业互联网创新融合试点,推动制造企业开展线上线下融合、柔性制造、个性定制等制造模式创新,促进传统制造模式转型升级。
(2)促进制造业服务化发展。实施服务型制造试点示范工程,探索网络协同制造、众包众创、远程服务等新模式,推动企业由生产型制造向生产服务型制造转变。深化生产和服务企业的专业化分工,支持工业企业向专业化服务机构购买生产辅助服务、研发设计、品牌营销、售后服务、生活服务等产品。支持有条件的企业分离出非制造环节,组建独立法人企业,提供市场化、专业化服务。加快研发设计、技术转移、创业孵化、科技咨询、节能环保、电子商务、服务外包等生产性服务业专业化发展。面向标准、计量、检验检测、认证认可等领域,搭建质量基础设施服务平台,鼓励企业建设供应链管理服务平台,提供供应链规划、物流管理、流程管理、信息支持、融资支持等服务,建设工业云服务平台等公共信息服务平台,增强服务型制造平台化、集中式服务能力。
2.“接二连三”振兴现代农业。坚持农业农村优先发展,按照产业兴旺、生态宜居、乡风文明、治理有效、生活富裕的总要求,促进农村一二三产业融合发展,为乡村振兴战略实施奠定产业基础。
(1)培育壮大现代农业产业体系。加快构建产业精深、产出精品、经营精细、科技精湛、服务精准、装备精良、景观精美、文化精粹的都市精致农业新框架,推动粮食生产功能区、重要农产品保护区、特色农产品优势区联动发展。深入实施“菜篮子”提质增效工程,重点培育壮大十大农业特色产业。建立完善农产品质量安全全程追溯管理三大信息平台,实现线上线下同步智慧化监管。加强农业绿色示范区建设,推广清洁生产和绿色防控技术。实施农业科技展翅行动,深化农业科技创新团队和技术推广服务体系建设。实施“全程全面、高质高效”农业机械化示范行动,提升农机农艺融合发展和现代物质装备水平,全面推动现代农业高质量发展。
(2)发展多类型产业融合方式。推进农业与加工、旅游、文化、教育、康养等深度融合,塑造终端型、体验型、循环型、智慧型新产业新业态,促进产业链、价值链、供应链融合再造和演化升级。坚持产业园、科技园、创业园和产业融合园四园同建,建设一批现代农业产业园和现代农业综合体(田园综合体)。实施农产品加工业提升行动,引导农产品加工产能向优势产区和加工园区集聚,培育一批年营收过亿元的加工龙头企业。健全农村现代流通服务网络,建立完善市县两级电商服务平台,支持优秀农产品电商企业加快发展。深化“互联网+农业”工程,运用物联网、大数据、云计算、人工智能等技术,改造提升传统农业。推动实施“旅游+农业”行动计划,实施休闲农业和乡村旅游精品工程,打造乡村旅游齐鲁样板。
(3)培育多元化产业融合主体。积极培育生产型和服务型两类主体、土地集中型和服务集中型两种模式,加快构建立体式复合型现代农业经营体系。打造乡村产业融合领军型企业,加快产业化经营,带动产业链延伸。推进农业适度规模经营,建立健全政策扶持体系、利益联结机制,分类支持专业大户、家庭农场、
农民专业合作社、农业企业加快发展,突出培育一批农业产业化联合体和产业联盟,鼓励各类主体通过订单回收、利润返还、股份合作等方式加强合作。培育打造一批乡村旅游集群片区、乡村旅游园区。积极推广政府购买服务,重点培育一批生产经营性服务组织,为小农户提供高效便捷的多元化服务,促进小农生产与现代农业有效衔接。
3.产融结合赋能实体经济。坚持金融服务实体经济宗旨,巩固提升金融支柱产业地位,顺畅金融服务实体经济通道,增强金融支持新旧动能转换力度,打造具有全国影响力的产业金融中心,推动实体经济更高质量、更有效率发展。
(1)提升金融产业发展水平。丰富金融机构体系,鼓励发起设立和发展壮大商业银行、证券公司、保险公司、信托公司、基金公司、期货公司等持牌法人金融机构,大力发展小额贷款公司、融资租赁公司、商业保理公司、民间资本管理公司等地方金融组织,推进进出口银行在济设立分支机构。用好用活省、市新旧动能转换基金,大力发展天使投资基金、创业投资基金、并购基金等各类股权投资基金,鼓励投资种子期、初创期企业,支持产业并购重组,培育新动能、改造旧动能。超前布局和大力发展金融科技,改造提升传统金融运营和服务模式,提高金融服务实体经济效率。
(2)畅通金融服务实体通道。优化“金政企”合作机制,研究设立风险补偿、信用增信、融资补贴机制,加大风险补偿、代偿和融资成本补贴力度,针对性解决企业融资难、融资贵问题。支持地方金融组织集团化发展,畅通中小微企业融资“最后一公里”。鼓励金融机构拓宽抵质押品范围,创新开展保单融资、知识产权质押融资、应收账款质押融资、票据质押融资、股权质押融资。积极发展政策性担保和再担保公司,完善市场化经营机制。进一步畅通国际、国内资本跨境双向投资通道,借鉴自贸区金融开放成功经验,争取监管部门支持,用足用好金融业对外开放政策,探索设立合资证券公司、合资基金管理公司、合资保险公司,探索开展合格境外有限合伙人(QFLP)、合格境内有限合伙人(QDLP)改革试点。
(3)强化金融服务创新发展。积极推进金融支持新旧动能转换创新发展试点,开展金融服务实体经济改革创新,打造融资创新引领区、资金配置(运转)高效区、社会信用示范区、金融稳定安全区。引导银行等金融机构针对新旧动能转换需求特点,落实差别化信贷政策,推动济南国际金融服务中心、济南产业金融孵化器等金融服务载体建设,重点加大对传统产业转型升级、新兴产业创新发展的支持力度。支持保险机构大力发展科技保险、责任保险、工程保险等保险业务,拓宽保险资金支持实体经济的渠道。大力发展产业链金融,提升产业链资金配置效率,降低产业链融资成本。鼓励金融租赁公司、融资租赁公司支持企业开展设备更新改造和智能升级。建设济南科技金融大厦,促进科技金融要素集聚,建设一批科技支行。鼓励金融机构加大绿色金融产品供给,探索构建绿色信贷标准、绿色评级体系等绿色金融制度。强化农村金融支持,积极发展农业保险,鼓励扩大农民专业合作社新用户主业务试点规模,鼓励试点区(县)设立信用互助风险补偿金,推进农村普惠金融网点全覆盖,鼓励银行机构在村设立综合型、基本型、自主型和农村金融服务点。
4.品牌质量引领品质经济。大力实施品牌强市战略,加快提升以自主品牌为主导的品牌创新能力,形成一批拥有核心竞争力、高附加值和自主知识产权的知名品牌,推动质量经济、品牌经济发展。
(1)实施标准提升工程。全面推进标准化建设,鼓励企业制定国际、国家标准,提升企业话语权。提高消费品国内国际标准一致性,推动实现内外销产品“同线同标同质”。推动现有资源整合,鼓励检验检测机构提升能力,提高权威性和公信力。探索实施“标准领跑者”制度,引导企业强化质量管理,提升计量、标准、认证和质量管理水平,支持企业提高质量在线监测、在线控制和产品全生命周期质量追溯能力,推广先进质量管理方法,推动企业开展质量管理体系等自愿性认证,引导企业转型升级。
(2)实施商标品牌战略。鼓励企业开展以技术创新和商业模式创新为核心的品牌创新,为品牌建设提供新动能。引导企业开展品牌培育试点,树立一批质量品牌标杆。结合济南产业特色,开展区域品牌策划,加快培育一批知名度高、美誉度好、竞争力强、附加值高的区域品牌。普及商标知识,指导企业制定商标战略和商标管理制度,推进商标注册便利化改革。加强知识产权运营,完善知识产权服务体系。加快知识产权金融发展,完善知识产权质押融资政策,鼓励企业运用商标权进行投资入股、质押融资、许可使用、转让等形式,提升商标品牌价值。
(3)营造品质经济发展环境。加强行政执法能力建设,推动品牌保护跨区域合作机制建设,深入开展打击侵犯知识产权和制售假冒伪劣商品违法活动。建立电商质量监督机制,规范电商平台管理,支持利用大数据建立企业自我保护、行政保护和司法保护三位一体的品牌保护体系。强化品牌宣传,引导企业制定品牌战略规划,强化品牌策划,开展品牌营销。深入开展“中国品牌日”“质量月”“3·15”国际消费者权益日等宣传活动,创造人人爱护品牌、关心品牌、享受品牌的社会氛围。
(三)紧随消费升级,提高供给质量。紧随健康消费、体验消费、定制消费、城乡消费等国内消费升级趋势,以新消费引领新产业,促进品质提升,扩大有效供给,形成消费和投资良性互动、产业升级和消费升级协同共进的良好格局。
1.健康消费激活幸福经济。把握人口结构和收入结构变化趋势,加快构建全方位、全生命周期的健康产业体系和服务体系,更好满足人民群众日益增长的美好生活需要,努力打造国际医疗康养名城。
(1)促进医疗健康消费。加快济南国际医学科学中心建设,开展国家健康医疗大数据试点,培育壮大章丘东部医疗中心健康养老基地等医疗健康园区。促进精准医疗、养生保健、智慧医疗、健康管理、医疗美容、口腔医疗、母婴照护等健康服务发展,构建完善健康消费体系,多渠道、多层次满足居民医疗健康消费需求。挖掘健康保险消费市场,丰富商业健康保险产品和服务,引导保险机构开发重大疾病保险、特定疾病保险等与基本医保相衔接的健康保险产品,以及长期护理保险、失能收入损失保险、医疗责任险等多样化保险产品。
(2)培育发展养老消费。积极构建覆盖城乡、规模适宜、功能合理、综合连续的医养结合服务网络,建设全省医养结合示范先行市。在构建完善养老服务设施布局的基础上,全力推动养老服务社会化、产业化,引导社会资本投资兴建老年护理院、康复医院等医疗机构,推动医疗机构与养老机构建立协作关系,引导和鼓励符合条件的医院以及传统养护型养老院向以康复医疗服务为特色的医护型养老机构转型,促进医疗卫生资源进入养老机构、社区和居民家庭。积极打造集养老机构、养老信息化、养老社会组织孵化和养老人才培育为一体的综合养老示范体。加快养老服务专业组织培育,引进一批可复制、可推广的养老服务组织。鼓励企业针对老年人需求特点,从事老年产品开发设计、生产制造和社会服务,丰富“银色经济”产品体系。推进医养健康与旅游产业深度融合,培育国际国内一流康养企业,建设一批集休闲度假、特色医疗、保健养生于一体的康养小镇。
(3)积极发展体育消费。加快发展体育产业,扩大体育消费需求和投资需求,培育门类齐全、结构合理的体育产业体系和规范有序、繁荣发展的体育消费市场。深入实施全民健身计划,打造社区“15分钟健身圈”,定期发布国民体质监测报告。鼓励社会资本以多种方式参与体育场馆建设和运营,推动政府主导办赛向社会化、市场化办赛转变,引导社会力量开展群众性体育赛事活动,推动体育协会、体育俱乐部等社会组织实体化发展。促进体育与旅游、文化、医学、教育、商业、养老等行业和事业融合发展,大力发展足球、机器人、户外、电子竞技等具有时尚前沿特征和消费引领作用的培训项目,积极开展高血压、糖尿病、肥胖症等人群运动干预。深化体育与旅游融合,加快发展房车露营、低空旅游、山地户外运动、冰雪运动等体育旅游新业态。
2.体验消费引导服务升级。引导各种线上线下相结合的模式创新,开展消费者精准画像和消费品精准营销,以体验消费点燃传统服务产业变革与跃升发展热情。
(1)增强旅游发展新动能。以建设国际知名旅游目的地城市为目标,扩大旅游休闲产品供给,提升全域旅游综合服务,依托“天下第一泉”景区、千佛山风景名胜区等国家级景区,增加体验型、服务型、休闲型业态,打造旅游体验式消费引领示范区。发挥国家全域旅游示范市品牌优势,围绕大明湖景观亮化“泉城夜宴”项目,策划精品旅游线路,大力发展名泉观光体验、文化研学旅游、生态休闲度假、工业旅游等旅游产品,提升“泉城济南”品牌影响力和核心竞争力。推进文化旅游产业科技应用与升级,依托大数据、虚拟现实、增强现实、人工智能等现代技术,提升文化旅游产品的感染力、表现力,增强人的感官、情感、思想和知识体验。
(2)大力发展文化消费。依托文化资源优势,加快推进区域文化强市建设,创建联合国教科文组织“创意城市”,积极发展创意设计、数字出版、动漫游戏、文化旅游等新兴文化业态,突出泉水文化、黄河文化等文化主题,丰富文化产品供给。支持济南国际创新设计产业园建设,打造以工业设计为核心的高端综合创新设计产业园区。支持山东影视集团创新发展,促进新闻出版等传统行业与新媒体及其他产业融合,培育一批文化企业品牌、文化市场品牌、文化创意设计品牌,建设一批优质众创空间和孵化器平台,开展国际合作、影视交易等试点,建设国家影视文化消费先行体验区和全球影视文化中心。加强线上线下渠道互动,优化影视在线支付、内容植入、版权众筹等增值服务,鼓励演艺企业开发网络应用平台或与互联网演艺平台网站开展协作,拓展线上线下相结合的演艺模式。
(3)激发教育培训消费。发挥省会城市教育资源优势,积极推进世界一流大学和一流学科建设,支持山东大学发展,高水平建设新齐鲁工业大学、山东第一医科大学。探索公办民助、民办公助、集团化办学等办学模式,扩大非学历教育消费市场规模。构建多层次多元化教育培训体系,打造一批知名教育培训服务品牌,更好满足文化艺术、语言、职业技能、资格认证等领域培训需求。支持企业开发数字课堂、线上教学、移动学习等教育网络课程资源和学科工具。完善社会培训机构审批制度,规范培训机构收费,开展培训机构评估。
3.定制消费催生柔性生产。顺应个性化定制消费趋势,积极对接德国工业4.0、探索C2B商业模式,催生纺织服装、家居家电、消费电子、家装服务等领域生产革命,推动供应链管理和智能化制造更高水平发展。
(1)扩大定制化产能规模。紧盯消费品市场发展趋势,支持中国重汽、九阳家电等企业,开展个性定制消费品生产。重点在家用电器、消费类电子、文化产品、服饰服装等行业,引入3D打印、大数据、物联网、虚拟现实等技术,促进个性定制、规模定制和高端定制发展,推动产品生产向“设计+产品+服务”的全周期服务转变。鼓励韩都衣舍等平台类企业,积极利用互联网、物联网平台,深化用户在产品设计、应用场景、内容提供等方面协同参与,建立线上线下产品体验中心,不断提高消费者满意度。
(2)建设定制消费支撑体系。在服装、家居、家电等重点定制类产品生产行业,开展个性定制消费品标准体系建设,制定全定制流程的服务标准和产品质量通用标准。推进时尚服装创新创业国家平台、中美设计创新云服务平台建设,鼓励企业应用制造执行系统、分布式控制系统及数字化控制系统,形成基于个性化定制需求的企业设计、生产、供应链管理和服务体系。支持优势企业开展商业模式创新,推出定制展销专场,引领专属定制产品和服务发展。推行柔性模块化共线生产模式,更好满足消费市场小众化、精准化需要。
4.城乡消费释放潜在市场。全面提升消费载体的商业功能、文化品味、经济活力,打造传统街区与现代化综合体互动融合的都市消费新格局。贯彻实施乡村振兴战略,以工促农、以城带乡,构建城乡一体消费服务体系,释放更大消费市场空间。
(1)推动城市消费载体提档升级。培育引进国内外家居、百货、餐饮、休闲、购物等知名企业,布局品牌店、旗舰店、形象店、体验店。加快提升老城区泉城路商圈、泉城印象区、百年商埠风情区以及新城区奥特莱斯小镇、宜家商场等的整体服务水平及配套设施层次。围绕电子产品、服装服饰、茶叶古玩等传统优势商贸业,打造专业化、地标式、集中式消费区,形成“一站式”“品质型”消费场所。依托山大路电商产业园等重点片区,加快线下高品质消费商场、虚拟店等消费载体布局,形成一批集采购交易、展览展示、品牌发布等功能于一体的O2O消费市场。依托社区商业综合体,鼓励发展“农超”“百超”、无人便利店、自助贩卖机等组合型智慧型消费业态。
(2)促进城乡消费业态多元化。依托小城镇、乡村特色旅游资源,突出文化、温泉、茶艺、民俗、采摘、养生、运动、自驾等主题,提升文化旅游小镇、农业旅游示范点、星级农家乐、精品采摘园建设质量,创建一批乡村旅游集群片区、旅游小镇和乡村旅游度假区。引导和支持旅游开发企业,针对城乡地方特色资源,开发绿色、实用、有创意的旅游商品。大力支持有条件的乡村地区发展本土特色农产品电商及物流业务,支持大型线上零售类企业拓展小城镇、小乡村消费市场,推广章丘“E家香”等电商平台经验,扶持发展一批电商专业镇村,畅通城乡双向消费联动渠道。鼓励电影院线和社会各方力量,参与条件成熟的乡镇级数字影院建设。
(3)构建城乡消费支撑体系。发挥农村供销社系统、邮政系统布局优势,新建和改造一批乡村信息化综合经营服务网点,支撑农村电商消费潜力释放。落实乡村旅游、医疗、文化、教育等配套设施建设支持政策,加快推进村镇公路、农村电网、农村饮水安全等设施建设,开展“百兆乡村”“厕所革命”等重点工程,优化农村消费软硬环境,着力引导村镇消费质量升级。以政府购买服务支持农村电子商务企业、乡村旅游企业,开展专业人才培训工作,以返乡创业青年、农村合作社负责人、重点村村官等为主要培训群体,培养一批懂农产品电商、乡村旅游的专业实用人才。
(四)创优发展模式,跃升产业能级。充分发挥省会城市独特的资源禀赋,把握新时代经济发展特征,发展总部经济、枢纽经济、园区经济、会展经济和绿色经济,构建区域性生产组织中枢,提高产业集聚集群水平,重塑产业空间分工体系,增强经济发展可持续动力,促进城市产业发展能级跃升。
1.集聚发展总部经济。依托省会城市科教人才、金融资源、医疗资源富集优势,把发展总部经济作为区域性经济中心建设的重点任务,打造央企和跨国公司北方总部基地。
(1)优化总部产业结构。坚持外源内源并重、引进培育并举,循序渐进和创新突破相结合,提升一批现有总部企业,引进一批外地总部企业,培育一批本地总部企业,打造一批总部聚集楼宇,着力扩大总部经济规模,优化总部产业结构,提高总部集聚发展水平。加强服务,壮大本市上市公司、大型国企、国有控股公司等现有总部企业规模。精准招商,积极引进世界、全国500强企业地区总部,重点引进优质民营总部企业和新兴产业总部企业,鼓励大型企业集团来济设立物流中心、采购中心、研发中心、服务中心、营销中心、培训中心等职能型总部机构。扶持电子信息、机械装备、生物医药、现代金融等领域支柱性总部企业,支持成长型、创新型、领军型中小总部企业发展。强化法律、会计、信息、会展等专业服务业配套发展。
(2)创新总部经济发展模式。建设具有城市名片效应的总部经济核心区和引领极,创新专业化总部基地建设模式,构建布局合理、功能清晰、服务优质、错位发展的总部经济生态圈。完善“总部—基地”运作模式,引导企业将营销、管理等职能放在济南,在周边布局生产、物流等基地,带动更大范围、更高水平、更深层次区域协调发展。拓展“楼宇经济”培育模式,鼓励建设总部楼宇,梳理盘活存量楼宇,全面提升楼宇档次、功能和贡献率。
(3)推动总部经济载体建设。突出打造中央商务区总部经济高地,错位发展汉峪金谷、山东新金融产业园、经七路—泺源大街老城核心区等总部经济聚集区。结合从业人员特点、需求,强化总部载体功能配套和管理服务,改造完善总部企业聚焦区域智能、商务、动静态交通和员工就餐等设施,完善文化教育、体育休闲娱乐等配套设施。
2.大力发展枢纽经济。积极建设“内陆港”,打造集路港、空港、保税港、信息港“四港合一”的国际内陆港中心城市,强化陆海联动、多式联运枢纽功能,构筑“一带一路”新亚欧大陆桥重要支点,增强国家区域性物流中心辐射带动作用。
(1)创新国际内陆港发展模式。以重大交通枢纽为切入点,完善城市现代综合交通运输体系,振兴枢纽经济,促进交通、产业和城市融合发展。依托董家公铁联运枢纽、临空经济区、综合保税区和中欧班列国际物流园,加快推进国际内陆港建设,集成口岸通关、物流配送、保税仓储等功能,打造高端生产性服务业集聚区和多式联运示范区。
(2)搭建高效优质枢纽经济服务平台。建设不同功能层次的创新服务平台,助推枢纽经济大发展。建设集传统贸易、电商物流、生产加工、资金交割、城市服务于一体的现代综合服务平台,强化交通枢纽物流、商贸、生产、金融等增值服务功能。构建一体化、智能化运输组织平台,创新运输组织模式,整合区域客货运场站、运输车辆和信息资源。探索建立智慧交通支撑服务平台,利用物联网、大数据、遥感等新一代信息技术,创新“互联网+”交通枢纽新模式,加快传统枢纽场站与互联网组织平台跨界融合发展。
(3)培育构建枢纽偏好型产业体系。依据枢纽偏好型产业圈层布局的客观规律,创新物流业态和运营模式,积极发展航空物流、保税物流、快递物流、冷链物流,集聚形成一批优势突出、辐射带动能力强的特色物流产业集群,完善“一核、一枢、两园、多点配送”的物流节点布局体系,促进物流业集聚发展,以枢纽凝聚形成区域性物流中心。围绕机场、济南西站、新东站等客运枢纽规划建设文化综合体、商贸综合体,打造若干具有商务、商贸、文化、教育、休闲娱乐等功能的游憩商务区。
3.创新发展园区经济。强化规划引领和政策引导,突出园区集聚集约效应,创新园区建设、运营、管理体制机制,集中力量做强做大园区经济,以园区升级促进产业升级,推动产业集群化、特色化、绿色化发展。
(1)创新园区发展模式。推行“一区多园”“园中园”模式,加大园区资源整合力度,积极开展国别合作园、创新创业园、区域协作园、产业孵化园等园区载体建设,促进产业发展与城市功能同步提升、产业布局与城市建设良性互动。以量子通信科技园、济南国际创新设计产业园等产业园区为抓手,全面推进特色产业园区建设和发展,打造品牌产业园区。创新园区建设模式,支持有条件的产业园区以PPP等方式,引入社会资本参与园区投资开发和建设运营。创新园区服务模式,夯实行政手续代办等基本服务,提升专业咨询、采购服务、研发服务等企业增值服务,拓展创业孵化、股权投资、公共平台等投资孵化服务,完善全产业链、全生命周期服务。
(2)强化园区招商主体作用。实施“开放强园”工程,突出各类重点园区招商引资主阵地和引领示范作用,强化招商引资工作,落实招商引资责任,立足产业定位、实施错位发展。支持各产业园区用好用活政策,抓住产业核心环节和核心要素资源,挖掘促进区域协调发展、产城融合发展、产业联动发展的重大项目。鼓励各产业园区积极参与国内外知名经贸展会活动,形成“引进来”与“走出去”相结合多元化招商引资格局。探索建立异地落户、业绩分享机制,对跨行政区域落户园区的招商项目,实行引入地和落户地税收、产值、招商业绩分享。
(3)加快新型园区建设步伐。高起点、高标准规划一批智慧园区,建设智慧办公、智慧管理、智慧招商、智能环境和智能分析系统,促进开发管理精细化、功能服务专业化和产业发展智能化。推动园区运营管理信息系统的集成建设,构建基于互联网的“一站式”园区管理服务模式。建设园区企业服务信息平台,构建线上与线下相结合的多层次企业服务体系。深化制造执行系统、供应链管理、商业智能等的企业集成应用,推动企业数字化工厂建设。推进标准化厂房建设,鼓励建设被动式超低能耗等绿色建筑,打造生态产业园。探索打造“创新街区(地区)”等新型城市产业空间模式,助推新型城市科技园区建设发展。
4.做大做强会展经济。以市场化、专业化、品牌化、信息化、国际化为导向,大力推进会展场馆建设,培育会展品牌,优化发展环境,促进会展业转型升级、创新发展,建设区域最具活力的会展强市。
(1)加强会展载体建设。推动舜耕国际会展中心、济南国际会展中心功能提升,推进西部会展中心、会议中心建设,打造集展览会议、展示推介、经贸洽谈、文化交流于一体的高端会展平台。规划建设现代化国际博览城,提高承接全国性和国际性大型展会的能力,打造国内具有较大影响力的国际会展博览城。推动“互联网+会展”发展,强化展馆信息化、智能化服务功能,提高展馆的运营服务能力和现代化水平。
(2)拓展繁荣会展市场。积极引进国内外知名展览公司设立办展机构,着力培育一批集展览策划、工程设计、广告宣传、现场服务于一体的本土会展龙头企业,引导有潜力的中小型会展企业向特色化、专业化方向发展,持续壮大会展业主体。打造韩博会、旅交会、信博会、电商会等自主品牌展会,申办引进一批规模大、带动效应强的国字号、国际性展会,建设国际会议展览目的地城市。推动展、会、节、演、赛协同发展,加强与文化、旅游、传媒、娱乐、影视产业的联动,促进会展业上下游企业融合。
(3)提升行业发展环境。强化会展行业管理,推进行业诚信体系建设,提升展会知识产权运用和保护,完善参展产品追溯、参展商违法行为线上线下追究等制度。强化展馆管理、经营服务、安全运营等行业标准推广,形成面向市场、服务企业、科学合理的会展业标准体系。加强对会展环境和品牌展会的整体宣传推介,营造良好的会展文化氛围,不断提高济南会展业的影响力。
5.积极发展绿色经济。坚持绿色化与新型工业化、信息化、城镇化、农业现代化“五化”协同发展,构建绿色低碳循环发展的经济体系,促进全市经济集约式发展和可持续增长。
(1)大力发展循环经济。构建覆盖全社会的资源循环利用体系,推动产业与产业之间、生产与生活之间循环式布局、循环式组合、循环式流通。强化工业资源综合利用,加大资源和产业整合力度,促进企业、园区、行业间链接共生、原料互供、资源共享,构建企业小循环、产业中循环、区域大循环发展模式,打造循环经济产业示范园区。实现城市资源再生利用、规模利用和高质利用,建成技术先进、辐射作用强的城市矿产示范基地。实施高端再制造、智能再制造和在役再制造示范工程,重点围绕汽车零部件、内燃机、工程机械、办公信息设备等领域,大力发展再制造技术和产业。推进秸秆等农林废弃物以及建筑垃圾、餐厨废弃物资源化利用。推广复合立体、动植物共生等农业循环模式,扩大生态循环农业规模。
(2)壮大节能环保产业。加快发展高效节能产业、先进环保产业、资源循环利用产业及节能环保服务业,建设一批具有较强竞争力的节能环保产业基地。以节能关键技术与装备、污染物监测治理、资源循环利用为重点,加快发展输配电网无功补偿装置、智能电网设备、工业和生活废水处理等产业。积极发展节能环保产业链两端的技术研发和服务业,鼓励和支持工程总包型、研发型、服务型企业发展。加大节能技改项目的实施力度,强化高效节能装备、产品使用,引导高效节能产品消费。
(3)加快制造业绿色化步伐。大力开展绿色制造专项行动,实施绿色制造工程,鼓励企业创新研发绿色制造共性关键技术,引进新工艺、新技术、新装备,增加绿色产品供给,减轻资源环境压力。加大对传统制造业绿色化改造力度,推广使用先进的节能减排技术、装备和工艺,在重点区域、重点行业、重点流域推行清洁生产,实现生产过程清洁化、能源以及水资源高效利用。支持企业推行绿色设计、生态设计,开发绿色产品,建设绿色工厂,发展绿色工业园区,打造绿色供应链。
四、优化布局拓展转换空间
坚持空间布局与功能定位相统一,结合城市中心、次中心、卫星城布局结构,合理规划城市功能分区,明确重点区域功能定位,以各类产业功能、城市功能载体为依托,积极构建生态、生产、生活空间相协调,与城市规模、产业发展、生态容量相适应的城市功能布局,着力打造“一先三区两高地”核心支撑,统筹县域、区域联动发展,加快形成特色鲜明、错位发展、相互支撑的新旧动能转换空间格局。
(一)核心引领,先行示范。高水平规划建设新旧动能转换先行区,集聚集约创新要素资源,发展高端高效新兴产业,打造开放合作新平台,创新城市管理模式,综合提升基础设施和公共服务水平,建设现代绿色智慧新城,当好全省新旧动能转换的排头兵。
1.产业为本,以产注能。坚持创新先行、智慧先行、绿色先行、改革开放先行,聚焦新智造、新科技、新服务、新消费,努力培植壮大新动能,改造提升传统动能。抓住装备制造、信息技术、医药制造三大优势产业的新兴领域,通过禀赋促新、格局拓新、前沿探新“弯道超车”实现产业整体升级。顺应跨界融合的未来产业发展大趋势,通过注入前沿的技术创新元素,“变道换向”拓展全新产业领域,重点突破氢能源、量子科技、石墨烯等产业核心技术。在智慧物流、产业金融、科技服务、创意设计四方面重点布局,满足未来实体产业发展对新型生产性服务业的需求。通过新民生和新商旅文双轮驱动,引领消费升级和创造美好生活,创新智慧体验农业、激活齐鲁文化资源、优化医养健康教育。
2.产城融合,以城聚能。推进多规合一试点,一张蓝图绘到底。围绕产业发展进行细密混合的功能布局,推动新动能培育和旧动能提升,实现职住平衡、产城融合。划定生态红线并合理确定城区开发建设规模,确保蓝绿空间占比不小于70%,城镇空间占比不大于30%,打造山水林田城“生命共同体”。充分利用地下空间,严格限制建筑高度,优先保障产业发展空间,确保不小于40%的城镇用地用于产业发展,以产业经济发展带动人口聚集。依托云计算、大数据、物联网、移动互联等新技术,构建物理空间和虚拟城市共同生长的“孪生城市”,探索中国智慧城市建设的先行区标准。
3.携河发展,生态赋能。以黄河+湿地+森林为特色,变屏障为纽带,赋予黄河滩地休闲游乐、运动健身等功能,布局低密度低强度的公共服务、游览服务等设施,将黄河打造成为济南城中河、省会大“绿芯”、齐鲁大客厅。尊重现状肌理,结合水源地建设,在黄河两岸联通湖泊、水库和湿地公园,形成围绕黄河的“祥云伴龙”水系。构建以黄河及其串联的水系为骨架,组团、街坊绿地为基底,层层联通的生态蓝绿网络。严格保护岸堤,确保黄河客水顺利下泄。规划“两横、三区、七纵、多源、网状”的防洪排涝安全格局。坚持分质供水,优水优用,根据黄河水资源总量,合理确定城市规模和布局。
(二)多点突破,纵深推进。围绕“三区”“两高地”,突出重点区域国际化、战略性、创新性的功能布局,明确主攻方向,聚焦精准发力,培育具有核心竞争力和强大带动力优势产业集群,开创多点突破、亮点纷呈的发展格局。
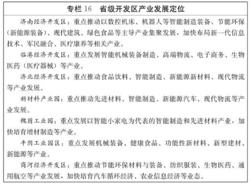
1.东部高端产业集聚区。包括济南高新区和明水经济技术开发区两个国家级园区,打造创新创业引领区、高端产业示范区。加快济南高新区建设发展,提升在山东半岛国家自主创新示范区中的地位和作用,打造“中国智造”创新先导区、国际知名的电子信息创新中心、国家级生命健康产业基地、省会经济圈现代服务业高端集聚区。发挥明水经济技术开发区国家级开发区产业平台作用,重点发展高端装备与汽车制造(新能源汽车、智能网联汽车)、先进材料等先进制造业,积极发展电子商务、现代物流、科技服务等现代服务业,加快机器人、航空制造及服务等领域产业布局。
2.省级开发区转换提升区。包括济南经济开发区(含大学科技园)、临港经济开发区、商河经济开发区、平阴工业园等7个省级开发区,打造产业转型升级示范区。坚持发展特色产业和特色园区,大力招引产业链关联度高、有利于转型升级的高端项目,每个园区确定1—3个特色产业,实行错位竞争,协同发展。凸显“以人为本”理念,构建城市级生活服务体系,通过产业聚焦、新兴导入、激发创新、智能改造、业态升级等路径,推进园区由原来的工业园区向“产城融合、创新驱动、复合经营”的新型园区转变。
3.泉城优化升级区。包括老城区历下、市中、槐荫、天桥、历城相关区域和东部老工业区,加快城市更新改造,打造产城融合的现代化新城区。系统开展各类旧区综合整治,推进以城中村、旧工业区为主的拆除重建,推动城市空间布局优化、居住环境和条件改善,提升公共配套水平,实现城市多元、系统、有机更新,促进城市有秩序、高品质、可持续发展。坚持搬迁改造同步、内移外迁并举,加快东部老工业区搬迁改造,积极创建老工业区搬迁改造示范工程;按照“整合资源、激活存量、创造价值”的整体思路,综合利用济南历史街区中的“泉、城、人”三大资源,探索中央活动区、中央文化生态区发展模式,统筹推进明府城、老商埠等历史文化街区保护性建设,疏解人口、完善功能、凸显特色,打造兼具文化底蕴、时尚文艺、国际品质的城市中央休闲游憩区。
4.中央商务区。以“山泉河湖城”五大超高层塔楼综合体建设为带动,大力引进国际国内知名企业,着力构建功能业态完备、资源要素富集、济南特色突出、时代气息浓郁的金融商务生态圈,以“金融+”“新总部经济”为核心,以“创新创业创意”为动力芯,以“现代商务服务业”为基础辅助,构建“两核、一芯、一辅”的产业布局,统筹中央商务区核心区及长岭山片区建设,坚持全球化视野、国际标准,依托长岭山片区打造光电科技、研发设计等研发总部聚集区,全面提升产业体系、配套设施和社会服务,打造都市活力地标和金融商务高地。
5.国际医学科学中心。秉承“产城融合,以产为主”的开发理念,以“国际智慧医学城、绿色健康示范区”为发展愿景,立足本地优势资源,以高端健康医疗服务为引领,促进产、学、研、临床医学协同创新,重点打造“医、教、研、产、养”五大产业集群共生共荣的健康产业生态圈,以及配套完善的城市服务支撑体系,通过建设医教研用高地、创新创业平台、智慧医疗硅谷、数据汇聚中心,形成布局合理、专业互补、资源共享的国际化、高端化、特色化综合健康医疗园区,打造健康产业蓬勃发展的生态新城。
(三)统筹协调,振兴县域。坚持突出特色、错位发展,注重互动融合、协同协作,明确各县域主体发展定位,培育独具特色的主导产业,促进横向优势互补、纵向分工协作,加快形成区县新旧动能转换竞相赶超、奋力争先态势。
1.塑造县域特色经济品牌。按照有利于补齐产业链、有利于提升产业整体层次、有利于带动区域经济发展的原则,创新区县协同发展机制,统筹引导产业布局优化调整,充分发挥县域发展空间广、物质资源多、要素成本低等优势,吸引承接国内外产业特别是制造业转移,形成全市工业发展主阵地。支持平阴、济阳、商河布局适合当地发展的高端工业项目,着力做好“无中生有”的文章,更好抓住新一轮转型发展机遇,整体提升县域经济竞争力。鼓励各县域依托资源禀赋和区位优势,挖掘内部发展潜力,强化自身发展特色,加强与周边区域资源互补与共享,大力支持平阴玫瑰、阿胶,长清茶叶、文化旅游,商河温泉、养生,济阳食品、物流等县域特色产业发展,培育壮大龙头企业,引导县域园区向产业集聚区和特色产业园区转变,把特色产业做成优势产业,把优势产业做成支柱产业,不断提升产业核心竞争力。
2.合理布局县域城镇体系。把握城市功能定位要求,全面优化提升县域城镇化发展水平。推动长清、济阳、章丘等近郊县域进一步加强与主城区融合发展,有序承接省会功能转移,为城市框架拉伸延展提供空间;加快提升平阴、商河等远郊县域公共服务水平和社会承载能力,打破要素单向流动局面,形成全市空间发展重要组团;高质高效推进特色小镇及重点园区建设,支持各县域主体建设物流小镇、玫瑰小镇、温泉小镇、文旅小镇等特色小镇,以产业为主导、以城镇化为方向,集聚人才、技术、资本等高端要素,实现小空间大集聚、小平台大产业、小载体大创新。形成以县城为中心,以特色小镇、重点园区为支撑,以广大村居为支点,梯次分布、相互衔接、功能完善的县域城镇化发展格局。
(四)北跨东延,一体发展。落实国家批复的《山东新旧动能转换综合试验区建设总体方案》及省委、省政府“北跨东延”战略支持济南合理调整行政区划的要求,推动实施北跨东延区划调整,在更大范围内统筹资源配置、优化要素组合,加快实现新旧动能转换,提高省会城市首位度,强化济南省会城市群经济圈核心城市地位作用,尽快形成万亿级引擎,促进全省东西部协调发展,助推山东在全国东部地区竞相发展格局中加速崛起。
1.推动齐河与先行区一体发展。将齐河县纳入先行区建设总体布局,推动黄河北展区融为一体,统一规划、统一开发,统筹推进黄河沿岸生态保护与景观塑造,打造黄河下游生态经济发展高地。推动济南新材料产业园与齐河经济开发区、齐鲁高新区融合对接,打造全国重要的新材料产业和高新技术创新转化高地。推动黄河沿岸旅游资源优化组合,打造国家级旅游度假区。加强物流资源整合,打造区域性物流发展基地。完善跨黄河设施及配套路网,加快城市轨道交通向齐河县延伸,开通城市公交线路,实现交通无缝对接。
2.推动莱芜加快融入省会城市发展。依托济莱协作区建设基础,支持莱芜加快融入省会发展。推动交通对接,加快规划建设济莱高速铁路等重大项目。推动钢铁产能调整和联动发展,充分发挥济钢技术、人才积淀优势,打造国家级钢铁产业转型示范城市和具有全国影响力的粉末冶金产业高地。推动山体生态修复,加快建设雪野旅游区养生休闲度假小镇,打造名优特色农产品、生态旅游、医养结合发展示范区。
3.推动区域经济一体化发展。充分发挥省会城市功能,加强与周边城市在发展规划、基础设施、科技创新、产业体系、生态环保、公共服务等方面的对接合作,打破行政区划限制,提高要素资源配置效率,推进区域合作向更高层次、更深领域、更广范围发展。推进济南市与周边城市一体化发展,构建“大济南”都市圈,形成衔接京津冀和长三角、黄河中下游区域的中心城市,打造世界级城市群。
五、深化改革增强转换活力
坚持体制机制先行,对标深杭谋创新、学以致用促转型,推进产权制度改革,优化市场主体发展机制,持续深化放管服改革,改善制度供给,释放改革红利,全面激发新旧动能转化的活力。
(一)创新先行区体制机制,发挥先行示范作用。加快推进先行区体制机制改革,依托新空间、构建新体制、探索新模式,率先形成适应新旧动能转换要求的现代行政管理制度。
1.构筑新型管理体制。着力优化政务环境,提升管理服务效能,推动行政与经济管理职能适度分离、相互协调,创新管理机构设置,实施“大部制、扁平化”管理,探索法定机构管理模式。推行全员岗位聘任制,打破行政事业、编制内外身份界限,实施岗位管理,实行全员绩效考核,建立完善市场化激励约束机制。发挥先行区各类主体的民主自治积极性,构建各类主体高度参与、责任共担、利益共享的发展机制,开创区域经济社会发展的“业界共治”新模式。
2.创新开发运营机制。坚持政府主导、市场运作、企业化管理、专业化服务原则,有序推进先行区开发建设。借鉴“前海模式”,构建“行政机构+平台公司”的开发运营模式,研究设立建设运营、产业引进、投资服务等功能平台。探索可比较可鉴别的国有企业和民营企业双头开发机制,对重大基础设施、重要公共服务、重点建设片区等多主体开发,加快开发进度、提高开发质量。实施分阶段、分片区开发模式,坚持高举高打、高起点建设,集中资源和力量在引爆区和先导区形成新看点和突破点。
3.创新行政审批机制。创新实施“六个一”项目审批机制,形成审批事项最少、工作效率最高、服务质量最优、行政收费最低的区域示范。实行项目并联审批和“一门办”“一章结”“一费清”制度。积极推行“店小二”“零存在感”等服务模式,依托投资服务平台及专业化代办队伍,对符合准入条件的审批事项即时即办、全程代办,为企业提供全流程、精准化、高品质的礼宾服务。开展建筑业改革发展综合试点,创新建设行政审批监管服务模式,探索实践新型工程建设组织、招标投标管理、质量安全监管、工程保险与担保及建设领域费改税等新模式。
(二)深化国资国企改革,激发市场主体活力。以完善产权制度和要素市场化配置为重点,深化国有企业改革,推动国有资本做强做优做大,加强民营经济扶持培育,补齐民营经济发展短板,丰富市场主体,增强经济活跃度。
1.优化国资监督管理体制机制。以管资本为主,完善国资监管模式,推进监管职能转变,完善国资监管运营“权力清单、责任清单”等,明确国企主业目录,实施分类改革、分类处置、分类监管、分类考核,改组组建国有资本运营公司。推动国企投融资体制改革,创新投融资模式,扩大企业债券、上市融资、各类基金等直接融资规模,按照资产资本化、资本证券化的思路,用市场化手段不断拓宽融资渠道。探索建立专职外部董事、外派财务总监制度,落实中央关于国企监事会建设有关要求,加快构建由外派监事、外派财务总监、纪检监察、审计、风险、内控组成的“六位一体”的大监督体系,完善监督工作会商机制,增强监督工作合力。优化国资布局,推动国有资本和优势资源向基础设施、公共服务、优势先导和新兴产业集中,培育具有全球竞争力的世界一流企业。
2.深化国有企业改革。加快公司制、股份制改造,推动市属国有企业重组,调整优化国有资本布局结构。实施市属国有企业上市三年行动计划,多渠道推进具备条件的企业挂牌上市。加快推动僵尸企业清理。加强企业集团管控,压缩管理层级,提升现代化管理水平。以建立健全企业董事会为重点,完善各司其职、各负其责、协调运转、有效制衡的国有企业法人治理结构,规范企业党组织、股东(大)会、董事会、经理层和监事会的权责关系和运行机制。逐步推进外部董事制度,规范外部董事会选聘、考核和管理;逐步推进市场化选聘和契约化管理职业经理人制度;完善具有竞争力的市场化薪酬体系,稳步推进员工持股,实施中长期股权激励,全面提升国有企业经营活力。
3.稳步推进混合所有制改革。积极探索国有经济多种实现形式,以推进市属国有企业改制上市、推动开放性市场化联合重组、鼓励各类社会资本参与国有企业改革、推广政府和社会资本合作模式、引导公益类国有企业规范开展混合所有制改革、实施员工持股、支持国有资本以多种方式入股非国有企业等方式发展交叉持股、相互融合的混合所有制经济,增强国有企业活力,放大国有资本功能。
4.发展壮大民营经济。完善私有产权保护机制,推进产权保护法治化,严格履行政府政策承诺,营造全社会重视和支持产权保护的良好环境,增强各类投资者的投资信心。按照“非禁即入、公平待遇”的原则,支持和鼓励民间资本进入基础设施、市政服务、教育文化、医疗卫生等投资领域,在招投标、政府采购等领域,严格实施公平竞争审查,确保民营企业平等参与。加大面向民营企业的政府采购力度,给予民营企业同等用地政策。支持民营企业建立健全现代企业制度,推动个体工商户转企、规模企业规范化公司制改制。
(三)深化放管服改革,打造服务型政府。坚持“小政府、大市场”的发展理念,加快建设服务型政府和市场友好型政府,打造有效服务市场经济发展的政务环境,切实降低制度性交易成本,筑牢新旧动能转换的制度根基。
1.打造“十最”政务环境。深化商事登记制度改革,加快“多证合一、一照一码”“证照分离”“名称自主申报”、住所申报制、全程电子化登记等改革,降低市场主体创设门槛,提高商事登记效率。深化行政审批制度改革,结合机构改革,开展相对集中行政许可权改革,在市、区(县)和市属省级以上开发区依托政务服务管理机构,建立行政审批服务局,实行“一枚印章管审批”。持续改进政务服务,完善跨地区远程办理、跨层级联动办理、跨部门协同办理机制。深入推进“互联网+政务服务”,加快实现部门系统整合共享、协同应用,清理修订不适应“互联网+政务服务”的政策法规规定,确立电子证照、电子文书、电子印章等法律效力,让更多事项在网上办理,确需现场办理的“只进一扇门”“最多跑一次”。积极开展“减证便民”行动,凡没有法律法规依据的一律取消,能通过个人现有证照来证明的一律取消,能采取申请人书面承诺方式解决的一律取消,能被其他材料涵盖或替代的一律取消,能通过网络核验的一律取消,开具单位无法调查核实的证明一律取消。加强事中事后监管,全面推行“双随机、一公开”监管,加强监管平台建设,加大稽查执法力度,推进跨部门、跨领域综合执法、联合执法,对新技术、新产业、新业态、新模式发展实施包容创新审慎监管制度,建立快速服务响应机制,全面提升服务和监管水平。
2.开展“强区放权”改革试点。深入推进简政放权,优化市、区(县)政府职能,明晰职权与事权划分,减少行政事项交叉,促进合理错位,在有条件的区(县)、功能区开展“强区放权”改革试点,着力解决审批链条长、审批环节多、审批效率低等问题。强化区级政府经济社会发展、城市建设管理和公共服务供给能力,聚焦“痛点”“堵点”,实施精准放权,全链条、系统性放权,激发基层改革发展的动力和活力。按照权责对等的原则,推动事权与资源的同步下放,加强事权下放的统筹协调和监督实施,确保下放事权接得住、用得好。稳步推进人员编制下沉,增加基层编制,增强基层专业人才保障。加大财政转移支付,实施事权与经费同步划转,增强基层财力保障。支持基层事权协同下放,鼓励第三方社会组织承接部分公共服务职能。
3.提升政府治理现代化水平。积极贯彻落实《中共中央关于深化党和国家机构改革的决定》精神,按照省委统一部署,扎实推进市县机构改革,探索职能相近的党政机关合并设立或合署办公。推动公益服务事业单位实施管办分离,逐步取消行政级别;加快经营性事业单位向企业或社会组织转型,推动科研院所、医院等事业单位加快完善法人治理结构。加强法治政府建设,健全法治保障体系,依法调控和治理经济,实现政府活动全面纳入法治轨道。全面清理制约新旧动能转换的法规规章和规范性文件,加快修订完善社会征信、科技成果转化、知识产权保护、新经济等领域的法规规章。健全党政机关法律顾问、公职律师制度,完善政府法律顾问机制。
4.改革创新社会治理体制。创新公共服务供给机制,促进基础教育资源均等化,加大义务教育阶段教师在区(县)域范围内交流轮岗,依法保障外来务工人员子女平等接受义务教育,鼓励社会力量和民间资本提供多样化优质教育服务。优化升级公共卫生服务体系,推进三甲医院均衡布局,改革基层医疗卫生服务体系,探索基层公立医疗机构与社区卫生服务中心、卫生院开展资源整合。完善社会保险制度,全面实施全民参保计划。实施更加积极的就业政策,统筹推进重点人群就业、再就业与创新创业。调整最低工资标准,实现工资合理增长。完善基本住房保障制度,做好面向中低收入群体的公共租赁住房保障工作,建立人才保障房机制,加大人才安居房、人才公寓的供给力度,采用“定地价、竞房价”或“定房价、竞地价”模式,吸引社会力量建设保障性住房,在旧城改造、园区开发中配套建设创新产业用房、人才住房。改革社会组织管理体制,积极推进社会组织承接政府职能转移和购买服务工作,降低社区社会组织准入门槛,简化登记程序,加快审核办理程序,重点发展生活服务类、公益慈善类和居民互助类社区社会组织,满足居民多元化服务需求。
(四)创新财税激励机制,增强引导带动功能。用足用好国家赋予的新旧动能转换试验税收政策,转变财政资金使用方式,放大财政资金使用效果,深化投融资体制改革,让有限的财税资源发挥最大的引导和激励作用,为新旧动能转换提供强大支撑。
1.落实税收优惠政策。按照国家、省部署,选择部分战略性新兴产业和新旧动能转换重点行业(项目)先行先试临时性的期末留抵退税政策。落实服务贸易创新发展税收政策。充分发挥“飞地”项目利益分享机制作用,引导跨区域合作。研究去产能和产业转型升级企业停产期间城镇土地使用税政策。科技人员转让科技发明、专利技术等,在计算个人所得税时不能准确计算财产原值的,由税务机关依法核定财产原值。高新技术企业转换科技成果给予个人的股权奖励,可在5年内分期纳税,符合条件的也可以选择递延缴纳个人所得税。落实创业投资企业和天使投资个人税收优惠政策。研究在国家规定的税额幅度内,降低城镇土地使用税适用税额标准,将车船税适用税额降低到法定税额幅度的最低水平。主动创新服务方式,大力落实普惠性税收政策,降低企业税收负担。
2.深化投融资体制改革。加快建立企业投资市场主导、融资渠道丰富畅通、政府服务灵活高效、监管适度科学的新型企业投资管理体制。积极推进企业投资项目核准制和备案制改革,最大限度缩小企业投资核准范围,大幅减少核准项目前置条件,探索开工项目实行先建后验的管理模式,在先行区、高新区、省级以上开发区等重点片区开展企业投资项目承诺制试点。扩大区(县)投资项目管理权限,推动企业投资管理重心下移,能下放的依法“全链条”下放至各区(县)政府。深化政府投资体制改革,加快由财政拨款向财政投资转型,明确投资范围,优化投资安排方式,完善投资决策、管理与监督机制。加快基础设施和公共服务领域投融资体制改革,积极培育政府投资项目代建制市场,积极推广政府与社会资本合作,完善基础设施和公共服务领域价格形成、调整和补偿机制,畅通社会资本退出渠道、完善退出机制。发挥省企业融资服务网络系统优势,加大项目推介力度,实现“线上推介”与“线下对接”有机结合。
3.加大财政奖励扶持。加强财政产业专项资金统筹使用,优先支持新旧动能转换重大项目。推进市以下财政事权与支出责任划分改革,构建财税利益分配与新旧动能转换成效相匹配的激励机制,对财政收入增长、税收比重提高幅度超过全市平均水平的区、县,按其上交市级税收增量部分的一定比例给予奖励。经国家认定的高新技术企业的增值税(地方部分)、企业所得税(地方部分)市级分享收入较上年增加部分,按一定比例专项支持高新技术企业发展。对投资济南市新旧动能转换项目的参股基金,对参股基金管理机构给予适当让利或奖励。
4.提升财政资金使用效率。利用好引导基金和PPP两个支点,加强与股权投资基金、政策性保险、融资担保、风险补偿等金融工具紧密结合,建立以引导基金、资本金注入、投资补贴、贴保贴息等多元化、组合式政府资金投入方式,引导和撬动社会资本投资。加强与省新旧动能转换基金对接,设立市新旧动能转换基金,形成覆盖关键环节和重点领域的2500亿元基金规模。积极争取省财政适度核增转贷政府债券额度,配合省财政加快推进项目收益与融资自求平衡的专项债券发行工作。
(五)创新土地利用机制,提升集约利用效率。优化土地资源配置,挖掘土地资源潜力,强化“亩产论英雄”,提高土地资源利用效率,拓展产业发展空间,促进支撑产业转型升级。
1.强化土地供应产业导向。深化土地差别化供应机制改革,综合运用差别地价、弹性年期、集约奖励、需求管控、土地租赁等制度,积极有效降低实体经济用地成本。进一步提高产业用地容积率上限,预留新兴产业发展空间,集约布局配套设施,发挥地价杠杆作用,突出有扶有控、有保有压,促进空间资源向新旧动能转换重点方向、重点领域、重点行业和重点企业配置。优化产业用地分类,探索新型产业用地类型(M0),用于满足创新型企业发展及相关配套用地需求。积极开展工业地产试点,在不改变功能和用途的前提下,允许对标准厂房分割转让。
2.优化土地管理机制。实行重点产业用地指标预申请机制、预支机制,加快项目落地进度。土地使用权出让收入可优先安排用于支持重点项目征地和拆迁补偿。积极争取土地作价出资或入股政策的先行先试。探索预防土地闲置机制,积极防止囤地、炒地和土地闲置,完善用地退出机制,及时清退经营状况不佳的企业和项目。积极承接省级农用地转用和土地征收方案审批权下放,出台具体实施方案。落实国家关于保障农村产业融合发展的用地政策,满足农业“新六产”发展用地需求。
3.推进土地节约集约利用。开展“工业上楼”行动,改造建设适应先进制造、智能制造的新型厂房,加大城市更新、土地整备等土地二次开发力度,提升存量低效用地利用效率,探索在经济密度较高的城区,由权利人自行更新改造的工业用地转性模式。借鉴先进地区的开发经验,在新旧动能转换先行区通过租赁或短期土地使用,建设可移动、可生长的临时性建筑,探索土地1.5级开发模式,实施滚动开发。加快推进城市中心区、交通枢纽、城市更新区等区域土地的多用途混合利用,加强地下空间立体开发利用。
六、创新引领增强转换动力
坚持“发展是第一要务,人才是第一资源,创新是第一动力”,把创新作为城市主导战略,以科技成果转化为切入点,突出企业创新主体地位,营造各种新业态、新模式竞相迸发的创新环境,建设具有国际影响力的科技创新中心。
(一)坚持创新引领理念,建立创新动能体系。推进以科技创新为核心的全面创新,建立以技术为核心、以制度为保障、以环境为支撑的创新动能体系,全面提升济南创新驱动能力。
1.确立创新城市发展主导战略。实施创新驱动发展战略,不断推进理论创新、制度创新、科技创新、文化创新等各方面创新,推动经济发展从要素驱动向创新驱动转变,培育形成高质量发展的动力源泉。发挥科技创新在全面创新中的引领作用,加快建设国家创新型城市,把增强科技创新能力作为调整产业结构、加快动能转换、转变经济发展的中心环节,贯彻落实到经济社会建设的方方面面。以科技创新引领企业创新、产品创新、市场创新、品牌创新,加快科技成果向现实生产力转化,大力培育发展新技术、新产业、新业态、新模式,形成以创新为主要引领和支撑的经济体系和发展模式。
2.营造良好创新生态。大力弘扬创新文化,厚植创新沃土,营造敢为人先、宽容失败的良好氛围,调动全社会创新创业积极性,把良好的创新生态打造成济南的名片和核心竞争力。着力营造创新创业活力竞相迸发、产业加速迭代的创新生态环境,促进科技创新与制度创新、管理创新、模式创新、组织创新、业态创新和文化创新更好结合,吸引各类创新资源聚集,实现各类创新主体协同互动和创新要素顺畅流动、高效配置,催生大企业顶天立地、小企业铺天盖地、行业“独角兽”“瞪羚”“隐形冠军”不断孕育的“雨林型”产业生态。加强创新型城市建设的宣传引导工作,在全社会形成尊重劳动、尊重知识、尊重人才、尊重创造的良好氛围。
3.优化创新创业机制。鼓励高校开展创新创业教育,加强创业指导师资队伍建设,组建各类创业服务机构,支持学生在校或休学创新创业。建设山东大学国家大学科技园等一批创业孵化基地和创业驿站。支持高校、科研院所等事业单位专业技术人员在职或离职创办企业,离职创业在规定期限内,保留人事关系和发放基本工资。完善创业扶持体系,吸引山东籍企业家、海外华侨返乡创业、国内外高层次人才来济创业。鼓励企业树立开放式创新理念,建设创业平台,完善配套政策,支持员工开展内部创业,促进企业裂变式增长。制定财税奖励支持政策,完善扶持创业投资发展的政策体系,促进初创型、创新型、成长型企业发展。
(二)构建人才支撑体系,培育人才第一资源。坚持用优良环境吸引人才,用创新事业凝聚人才,以山东籍人才回流为着力点,广纳海内外高层次、创造性优秀人才,建设知识型、技能型、创新型劳动者大军,全力打造人力资源强市,夯实新旧动能转换的人才支撑。
1.建设优秀公务员队伍。按照政治过硬、本领高强的要求,培养专业能力,弘扬专业精神,提升市场化意识服务意识,加快培养造就一支高素质专业化公务员队伍。积极推进聘任制公务员工作,健全完善挂职干部机制,完善人员选派、岗位安排、日常管理、考核评价、选拔使用等各个环节的制度设计。加大对经济、金融、物流、科研等紧缺专业公务员的引进和培养,加强公务员学习培训,开阔国际视野,提升专业能力,激活公务员系统组织生态。
2.构建高层次人才队伍。实施“城市合伙人”计划,重点引进一批世界顶级产业科学家、创新创业领军人才、“海归”人才和职业经理人,推动高层次人才跨越式增长。积极推进济南新旧动能转换先行区人才改革试验区建设,在人才培养引进、评价使用、流动配置、激励保障等方面先试先行,集聚引进一批新技术、新产业、新业态、新模式等新兴经济领域的高层次人才。以顶尖人才集聚计划、泉城“5150”引才倍增计划、泉城产业领军人才支持计划、产业金融人才集聚计划等市级重点人才工程为依托,加快引进培养国内外高层次创新创业人才。支持国内外知名高校院所来济建立分院、二级学院和成果转化机构等,规划建设新动能创新研究院,推动一批科研成果加快研发并就地转换。支持高校院所、企业等建设院士工作站、“千人计划”专家工作站、博士后工作站等,强化人才发展的平台载体支撑。积极推进海外离岸创新创业基地建设,加快海外创新驿站和人才工作联络站建设,延揽全球高端人才。完善柔性引才政策措施,通过顾问指导、短期兼职、技术合作、项目合作等方式,探索取消户籍、社保等制约条件,实现“为我所有”向“为我所用”的转变,汇聚各类高端人才。
3.培育优秀企业家队伍。以培育行业领军企业为目标,以细分市场单项冠军和行业龙头企业为重点,培养造就一批富有创新意识和工匠精神的优秀企业家。健全企业家改革创新的容错机制,弘扬优秀企业家精神,树立优秀企业家标杆,促进企业家公平竞争诚信经营,厚植企业家成长和发展基础。畅通企业家参政议政渠道,完善企业家荣誉制度,提高劳动模范、劳动奖章、杰出青年等各种表彰中优秀企业家的比例。搭建青年企业家交流合作平台,加大对企业家培训的财政支持力度。
4.做大基础型人才队伍。实施“大学生留济计划”“山东籍在外人才回乡创业计划”等,完善人才公寓、创业资助、就业创业服务补贴等制度,吸引优秀在外人才返济,优秀大学生留济、来济,打造“大学生友好城市”。大力实施国家级高技能人才培训基地打造计划,加快推行校企合作、工学一体的高技能人才培养模式,做大做强轨道交通、新能源汽车、数字信息技术、智能制造、医养结合等优势专业,为新旧动能转换提供更多技能人才。加大对应届高校毕业生、蓝领工人、外来务工人员等的住房保障力度,提升对多层次人才的包容度。强化城乡人才流动的制度性供给,补齐农村人才短板,助力乡村振兴战略。
5.大力发展人力资源服务业。提升人才工作市场化水平,积极发展高级人才寻访、人力资源管理咨询、人力资源服务外包、高级管理人员研修培训等新兴、高端人力资源服务业态。提升山东济南人力资源服务产业园等载体服务效能,加快引进培育一批国内国际知名度高和市场竞争力强的人力资源服务企业和高端业务项目。支持各类产业园区拓展人力资源管理服务业务,为入园企业提供一站式人力资源综合解决方案。鼓励兴办人力资源服务小微企业,研究设立人力资源产业基金,支持初创企业发展和行业并购。
(三)完善技术市场体系,加强科技成果转化。加强科技成果有效供给,完善技术转移与成果转化服务,推动知识产权市场化交易运营,优化供需对接渠道,全力打造国家科技成果转移转化示范区。
1.加强科技成果有效供给。鼓励高校、科研院所精准对接市场需求,优化资源配置,加大科技成果有效供给。落实体现以增加知识价值为导向分配政策,完善科技成果转化激励措施,支持高校、科研院所完善科技成果转化激励措施,扩大科技成果源头供给。认真落实科研成果处置、收益分配及鼓励科技成果转化的各项政策,通过研发合作、技术转让、技术许可、作价投资等多种形式,实现科技成果市场价值。
2.完善技术转移转化服务。支持高校、科研院所建立技术转移机构,引导国际知名技术转移转化服务机构来济设立分支机构,加强与德国、美国、白俄罗斯、乌克兰等国家国际科技合作,建设国际技术转移聚集区。积极建设泉城科创交易大平台,整合各类中介服务,创新运营服务模式,突出科技成果转化、技术交易、金融服务、信息交流等综合服务功能,打造具有全国影响力的技术交易服务中心。开展重点产业专利导航试点,加快专利技术在十大千亿产业中的示范应用,指导产业振兴发展。
3.加强知识产权市场化交易运营。加强知识产权运营机构建设,积极培育引进一批专业化、市场化、规模化、国际化的知识产权运营机构。探索建立齐鲁知识产权交易中心和知识产权运营基金,打造“资本+平台+机构+产业”四位一体的知识产权运营模式,健全知识产权市场化定价机制。开展企业知识产权价值评估,拓展知识产权质押融资、投资渠道,增强知识产权支撑企业发展能力。
4.促进军民科技成果转移转化。以“军转民”和“民参军”为突破口,统筹军民科研力量和创新资源,瞄准新一轮科技革命、产业变革和军事革命,加强基础前沿和关键共性技术联合攻关,提高军民科技协同创新能力,积极对接军工科研项目,带动相关重点产业跨越发展。在量子通信、高性能半导体、特种新材料等领域,实施一批具有军民两用特征的重点项目。依托国家科技成果转移转化示范区建设,推动知识产权领域军民融合,促进国防知识产权成果转移转化。
(四)强化企业主体地位,增强创新应用能力。强化企业在技术创新体系中的主导作用,推动形成企业自主创新的良好微观治理机制,形成创新市场化程度高、成果转化速度快、创新氛围活跃的发展格局。
1.推动创新资源向企业集聚。采用政府投资支持引导、政企共建等多种方式在企业建设一批国家级、省市级实验室、工程研究中心、产业及技术创新中心等科技创新基础设施,加大对企业自建重大科技基础设施的奖励扶持力度。健全科技资源开放共享制度,推进国家级创新平台、大型科学仪器中心、分析测试中心以及专利基础信息等创新基础设施向社会开放共享。依托泉城“5150”引才倍增计划、泉城产业领军人才支持计划等政策,加大对企业引进海内外高层次创新人才的支持力度。鼓励支持企业申报国家、省、市重大科研项目,承接国家重大科技专项、重大工程建设项目。
2.引导企业优化创新模式。发挥市场对技术研发方向、路线选择的导向作用,促进企业改善研发条件,普遍建立研发准备金制度,形成不断加大研发投入的良性机制。引导企业建设诺贝尔奖获得者、院士领衔的实验室和专业团队,围绕战略性、前沿重大科学问题开展前瞻性研究。鼓励企业以与高校和科研机构共设研发实体、联合开展技术攻关、定向委托重大研发项目等方式开展产学研协同创新。开展创新型企业“大手拉小手”行动,推动大中小微企业联合创新、产业链协同创新。
3.加大对重点创新企业培育扶持。实施企业创新百强行动计划,支持企业融入全球创新网络,成为具有国际比较优势的自主创新领军企业。实施高新技术企业培育工程,加大国家级高新技术企业的认定奖励,健全高新技术企业培育库,对信息技术、量子通讯、新材料、生物科技等重点领域创新基础好、成长性高的企业,实施动态培育、重点孵化。积极培育成长速度快、创新能力强、发展潜力大的“瞪羚企业”,具有较强成长爆发力、国际影响力、行业带动力的“独角兽企业”。落实科技计划对“金种子”“小巨人”企业的支持,促进小微企业走“专精特新”发展道路,成为“隐形冠军”企业。
(五)加强平台载体建设,夯实创新供给基础。围绕科技创新发展和新旧动能转换的现实需求,加强重大科技创新载体、新型研发机构、孵化服务平台建设,夯实科技创新基础,增强创新发展源头供给。
1.前瞻性布局重大科技创新载体。对接服务国家科技强国战略,完善科技创新体系,提供高质量科技供给,依托济南高新区、先行区和骨干龙头企业,围绕高端装备、量子通信、生物医药、新能源新材料等优势领域,积极争取牵头或参与大科学计划、大科学工程,建设国家级科学中心和创新高地。瞄准世界科技前沿,积极争取国家工程研究中心、国家技术创新中心、国家实验室等国家科技创新基地落户济南。推进国家信息通信国际创新园、国家超级计算济南中心、山东信息通信研究院、浪潮集团高性能计算中心、山东量子技术研究院、山东工业技术研究院、国家重大新药创制平台等国家、省级科技研发机构和重大创新平台建设。
2.加强新型研发机构建设。突出研发公共服务平台打造,鼓励企业开放型创新平台建设,促进仪器设备、资料文献等研发创新资源的共享和高效利用。深化校企融合、产教结合,按照“教育+科技+产业”模式,在新一代信息技术、智能制造与高端装备、量子科技、生物医药等领域建设一批特色鲜明、体制机制创新的特色研发机构。推动政产学研资介融合发展,借鉴深圳“四不像”“国有新制”“官助民办”等成功模式,促进高校、科研院所、企业、社会组织、产业联盟、创业投资基金等以共建、自建等形式组建各类特色学院、新型研究院和产学研协同创新独立法人组织。规划建设新动能创新研究院,加速科研成果研发转化。
3.加强孵化服务平台建设。重点创建和提升一批国家级、省级科技孵化器,依托济南创新谷、齐鲁软件园、长清大学城等载体,加快升级改造一批企业科技孵化器,完善孵化服务机制,推动“创业苗圃+孵化器+加速器”全链条孵化。围绕大数据、量子科技、人工智能等重点技术产业化和中小企业技术创新需求,打造一批低成本、便利化、全要素、开放式通用性或行业性公共服务平台,提供从实验研究、中试熟化到生产过程所需的仪器设备、中试生产线等资源,开展研发设计、检验检测认证、科技咨询、技术标准、知识产权、投融资等创新服务。
(六)完善政策扶持体系,强化创新支撑保障。全面落实国家、省、市出台的科技政策,优化科技创新管理机制,加大科技创新财政支持,完善知识产权保护体系,不断健全相关政策配套,提高政策支持力度。
1.优化科技创新管理机制。优化科研经费使用和管理政策,扩大高校、科研院所项目资金、差旅会议、科研仪器设备采购等方面的管理权限,增强资金使用的灵活性。完善科技创新决策机制,推动科技决策咨询制度建设,充分发挥科技界和智库对创新决策的支撑作用。建立技术预测长效机制,加强对全市技术发展水平的动态评价和未来关键技术预测。完善科技项目管理政策,探索依托专业机构管理科研项目机制。
2.加大科技创新财政支持。健全政府科技资源主要支持企业自主创新的机制,积极落实鼓励企业创新的各类优惠政策,加大科研经费后补助、创新券等支持力度。完善财政科技投入稳定增长机制,创新财政科技资金使用方式,促进财政科技投入与银行信贷、创业投资、企业研发资金及民间投资的深度合作,加快建立以财政投入为引导、企业投入为主体、社会投入为补充,多元化、高效率的科技投入体系。构建创新专项资金“投、补、奖、贴、保、贷”联动使用机制。
3.完善知识产权保护体系。创新知识产权保护体制机制,实行侵权惩罚性赔偿制度,强化知识产权创造、保护、运用,推进知识产权强市建设。充分发挥中国(济南)知识产权维权援助中心作用,争创集快速审查、快速确权、快速维权于一体的中国(济南)知识产权保护中心,打造审查确权、行政执法、维权援助、仲裁调解、司法衔接相联动的知识产权保护绿色通道。加大专利、商标、著作权等领域侵权假冒行为打击力度,加强展会、电子商务、海外代购等领域知识产权执法。
七、扩大开放释放发展潜力
树立全球视野和战略眼光,以“一带一路”建设和区域开放合作为契机,深入推进开放型经济新体制综合试点建设,加快完善法治化、国际化、便利化的开放环境,实施新一轮全方位、高水平双向开放,打造全省对外开放新高地和国家对外开放重要门户城市。
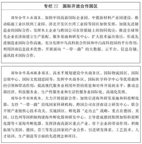
(一)主动融入“一带一路”,加强高端资源对接。抓住“一带一路”建设契机,探索有效途径,创新对接机制,以中德产业合作、对接全球高端制造战略为主线,全方位加强国际交流与合作,构筑国际合作平台,建设国际合作中心。
1.打造德国工业4.0深度对接的先行区。依托“中德中小企业合作大会”和中德(济南)中小企业合作区建设,全方位多层次双向开展对德合作,联合德国知名产业园区运营商、龙头企业、行业协会、产业集群等组织机构,打造集产业集聚、人才培养、技术研发推广、生活服务于一体的中德产业合作新模式,成为山东对接德国工业4.0的示范窗口。进一步推进中德双向协同创新中心和科技孵化器建设,大力支持史太白技术转移中心、弗劳恩霍夫协会等德国技术转移服务机构在济南发展,加强最新前沿技术和产业化项目导入。引入“双轨制”职业教育和专业技术人才实训体系,培育具有良好“工匠精神”的产业人才。率先扩大中德知识产权合作领域和范围,在知识产权创造、运用、保护、管理等方面先行先试。
2.深化对接全球高端制造战略。发挥济南信息技术、装备制造等产业国内领先优势,准确把握全球先进制造业变革和转移趋势,在全国率先建立与美国工业互联网、欧盟“数字化欧洲工业”、日本智能制造等全球高端制造战略的对接机制,打造全球化新锐企业群。以技术转移、成果转化为核心,鼓励国内外企业、行业协会、行业联盟围绕平台体系建设、技术研发、标准制定、产业发展等领域开展深入合作,打造国际前沿技术的集散、应用、孵化中心,形成新的先进制造业国际合作高地,推动济南制造业向高端化、智能化转型。积极推进章丘意大利城等项目建设,打造一批国际产城融合示范区域。
3.加强对接“一带一路”通道建设。加快“欧亚班列”济南节点建设,积极开辟济南至欧洲、中亚、东南亚等地的货运专列,有效服务周边城市“一站式”国际物流需求,推进欧亚班列直达国际合作产业园区,促进物流业与制造业联动发展。规划建设临空经济区和空港物流中心,大力拓展国际航线航班,探索内陆地区空港经济发展模式。加快口岸设施建设,构建国际物流信息平台,推进航空、铁路、邮政、综合保税区等口岸平台的有效联动。创新和完善“走出去”公共服务平台,推动建立完善政府海外服务网络,为企业提供综合化的贴身、贴心服务,鼓励企业组成“联合舰队”成规模、有组织地共同“走出去”。
4.积极拓宽国际合作领域。大力开展科技合作,加快海外研发基地和科技孵化器建设的全球布局,支持沿线国家科研机构、跨国公司在济南设立研发中心,联合开展产业链核心技术攻关。扩大文化交流合作,积极参加我国与沿线国家互办的国际文化活动,增强济南齐鲁文化国际传播能力建设,扩大泉城文化影响力和知名度。推进教育、卫生合作,充分发挥高校资源优势,扩大与沿线国家互派留学规模,依托国际医学科学中心等平台,引进沿线国家优质医疗、教育等资源。
(二)构建开放型经济新体制,重塑开放合作新优势。依托开放型经济新体制试点城市建设,加快开放体制机制创新,形成可复制、可推广的新经验,为国家开放型经济新体制提供新支撑。
1.推动对外贸易便利化。依托国家级经济技术开发区、国家级高新技术开发区和海关特殊监管区域,打造自贸试验区改革试点经验复制推广示范区,为实施外向型经济创造条件。发挥综合保税区、国际邮件互换局等跨境贸易电子商务平台、山东省(济南)跨境电子商务综合试验区等平台作用,推动外贸新业态加快发展,积极争创国家级跨境电商试点城市。在综合保税区等海关特殊监管区域内,复制自贸区监管创新政策,积极推广货物状态分类监管模式,大力发展保税展示交易、保税融资租赁等外贸新业态、新模式。
2.创新服务贸易发展模式。培育发展外贸综合服务企业,推动阿里巴巴一达通公司北方原产地签证中心落户,推动外贸服务商业模式创新。依托中日韩服务贸易创业创新园建设,率先复制推广国家服务贸易创新发展试点政策,建立和完善与创新试点相适应的综合管理与服务体制,巩固提升国家服务外包示范城市优势。探索实施“互联网+服务贸易”发展计划,依托济南国际医学科学中心搭建“大健康数据”平台和医疗服务大数据中心,开展国内外远程医疗咨询、会诊和诊断服务,支持企业建设服务贸易新型网络平台,扩大资本技术密集型服务出口。拓展离岸服务外包新领域新市场,开拓云计算、呼叫中心、科技服务、医药研发等国际市场,提升跨境交付能力,重点培育一批离岸业务额超千万美元的服务外包骨干型企业,扶持一批创新型服务外包企业。
3.创新外商投资管理模式。积极复制上海等自贸试验区外商投资管理、服务业开放等领域创新措施,建立健全外商投资准入前国民待遇加负面清单管理制度,大力探索外商投资备案后统计、监管及法律纠纷解决机制,提升利用外资规模和质量。争取在先行区实行自贸试验区负面清单并划定海关特殊监管区,为发展外向型经济创造条件。放宽基础设施和公共服务领域市场外资准入,设计合理可行的合作模式和盈利模式,引导国外专业的投资建设运营机构进入城市供水、供热、轨道交通、生态治理、医疗、养老等领域。促进引资、引技、引智相结合,充分发挥济南市科教文化和产业配套优势,着力引进先进技术、高端人才、新商业模式和先进管理理念,提高外商投资带来的综合效应。
(三)实施城市国际化战略,努力提升国际知名度。大力实施城市国际化战略,增强国际化视野,提升城市国际知名度,营造良好国际化环境,以开放包容的新姿态迎接开放型经济的新跨越。
1.大力提升国际知名度。发挥泉城自然历史文化魅力,主动争取承接国家主场外交和重大涉外会议,树立国际合作新标杆。高水平举办“儒通世界现代泉城”友城文化周等各类文化主题国际活动,建设成为儒家文化的国际展示窗口。在办好东亚博览会、济南市市长国际经济咨询委员会年会、中国(济南)产业金融国际论坛、国际泉水文化景观城市联盟会议、济南冬季畅游泉水国际邀请赛等特色国际品牌活动的基础上,积极培育引进具有世界影响的国际会议、高端论坛,提高济南展会的国际化程度和影响力。加强教育对外交流合作,优化外国留学生奖学金制度,依托友好城市、孔子学院等招生网络扩大来济留学生数量;大力支持学校师生、教科研究人员与国外教育机构开展对等交流,完善支持政策加大中外师生互访交流力度,鼓励中小学及高校增加外教聘用力度。全面推进“友城三年交流计划”,不断拓展友好城市“朋友圈”。
2.营造良好国际化环境。顺应开放型经济发展需求,积极探索形成法治化、国际化、便利化市场规则,营造外商投资与本土企业平等使用生产要素和创新资源的外部环境。加强国际语言环境建设,在政府机关、学校、社区、服务行业、窗口单位稳步推进“市民讲外语”活动,改善城市的国际语言环境。广泛开展涉外文明礼仪普及教育活动,提高市民的国际化素养。推进法制环境、知识产权保护机制和社会信用体系建设,营造公平有序的开放型经济软环境。开展“一带一路”法治地图建设,提供综合性公共法律服务,打造国际化公共法律服务平台。推动签证中心等面向国际的服务机构落户济南,充分发挥济南国际化窗口的作用。建设一批集生态、低碳、绿色、智慧等理念于一体的特色小镇和国际社区,配套国际化的居住、教育、医疗、文化等公共服务设施,为外国投资者和专业人才提供国际化的生活环境。(四)深化区域交流合作,引领区域发展格局。树立全方位开放、包容性开放、区域协同开放新理念,全面深化区域经济合作,承接京沪产业转移,全方位对接国家区域发展战略,着力构建共建共享、互利共赢的开放发展新格局。
1.全面对接京津冀和雄安新区。积极承接北京非首都功能疏解,重点围绕运行后台、咨询服务、法律服务、专业培训、配套保障等方面,促进区域产业梯度转移和协作配套,打造北京非首都功能疏解重要承接地、央企和跨国公司在中国北方的总部基地。加强与京津冀产业规划衔接,主动服务雄安新区建设,探索建立利益分配和共享机制,合作共建重大产业基地和特色产业园区,加快产业要素联动,优化区域合作格局,打造北京、雄安、济南“金三角”,引领环渤海大湾区一体化发展。
2.全方位对接国家区域发展战略。依托“高铁时代”济南地理区位优势,打造京沪高铁经济带的中部核心支撑点和京沪之间创新创业高地,形成产业链配套、创新链互补、价值链共享的区域协同发展格局。优化区域合作方式,率先推进构建区域间协作发展机制,密切与长江经济带、粤港澳大湾区、东北老工业基地、中原经济区等的经济联系,在先进技术、高端人才、重大项目等合作领域实现新突破。
3.创新全球招商引资模式。突出招商引资的政府主导作用,实施“一把手”抓招商引资,市级领导先行示范,积极构建“亲”“清”新型政商关系,出台招商引资行为守则和负面清单,打造一支高素质、专业化的招商引资队伍,提升招商引资效能。积极拓宽招商引资渠道,打造多元化招商主体,重点依托山东籍企业家朋友圈实施精准招商。创新招商引资模式,实施城市“招商合伙人”计划,推行“互联网+招商”模式,强化资本招商、产业链招商。围绕优势产业、缺口产业、潜力产业定向招商,实施招商精细化评估,对招商引进的项目建设期和投产后的指标制定评价标准。建立目标引进人才库、目标引进企业库、目标引进研究机构库、目标引进技术库,从全产业链视角组织招商,“四库”同步、协同推进。
八、完善功能打造品质城市
以国际一流城市设施标准为标杆,以高标准的基础设施建设为先导,以高品位的城市形象塑造为核心,加快事关全局和长远发展的城市基础设施建设,提高城市综合承载力、功能品质和运行效率,让城市管理更精细、城市环境更优美、群众生活更幸福,推进现代泉城建设再上新台阶。
(一)优化规划建管模式,提升城市承载能力。系统借鉴新加坡城市发展新理念,强化规划导向引领作用,优化城市顶层设计,提升城市品位档次,构建与国际接轨的现代城市治理体系,开创城市发展新格局,形成与新动能相匹配的城市承载力。
1.打造“按规划建设的城市”。坚持整体规划、合理布局、城乡统筹、“一张蓝图绘到底”的理念,科学编制城市规划,加强城镇建设空间开发管控,根据资源禀赋和环境承载能力,引导调控城市规模,优化城市空间布局和形态功能,确定城市建设约束性指标。按照“精明增长”和建设“紧凑城市”的思路,逐步调整城市用地结构,保证生态用地,合理安排建设用地,推动城市集约发展。探索规划编制体系改革,提高规划的科学性。增强城市文化内涵,将传统文化与现代文明有机融入城市建设,协调城镇景观风貌,体现空间立体性、平面协调性、风貌整体性和文明延续性,提升城市文化品位,增强公众的“济南幸福感”。
2.创新城市基础设施建设模式。树立城市系统思维,适度超前科学规划基础设施,优化配置设施种类和建设时序,提升综合承载能力。创新基础设施开发运营模式,探索实施国有企业和民营企业双头开发模式,采用PPP、委托经营、特许经营、股权转让、建设移交(BT)、建设经营移交(BOT)等灵活方式,吸引民间资本参与重大基础设施和公用事业项目开发建设,提高公共服务供给水平和效率。联合社会资本发起设立基础设施投资基金,积极利用开发性金融、资产证券化、融资租赁等多种融资手段,拓宽基础设施投融资渠道。创新基础设施建设土地综合应用机制,提升国有基础设施投资运营主体相关土地开发利用水平。
3.构建完善现代城市管理体制。积极转变城市管理理念,形成政府、社会、公民等多方主体参与、良性互动的现代城市管理格局,推动政府购买社会服务,营造共建、共治、共享的治理氛围。创新基层社会治理模式,突出以人为本理念,加强基层组织建设,引入培育市场力量和社会力量,发展专业化的社会服务组织,搭建起多层次、多元化服务结构,大力推广网格化服务,推进公共服务进社区、社区事务进网格、工作责任进网格,不断提升社会治理的效能。创新城市管理方式,利用大数据及信息技术,以智慧化提升网络化、精细化治理效能,为群众提供更加有效服务,全面提升城市管理水平。
(二)完善基础设施网络,增强城市发展后劲。把握新旧动能转换重点和推进时序,合理优化布局重大基础设施,构建功能完善、便捷高效的基础设施综合支撑体系,增强济南长远发展能力和核心竞争力。
1.完善交通基础设施。全方位推进铁路、公路、航空、水运综合运输体系提级扩容,为发展枢纽经济和建设内陆港提供支撑。制定城市内环、中环、外环“三环十二射”交通网络规划,推进济郑、济滨、济莱等高速铁路建设,完善“米”字形高铁网,建设董家镇铁路货运枢纽,实施济南机场扩建工程,推进济南综合保税区迁建,实施小清河复航工程,优化跨黄河桥隧布局,推进城市、市域(郊)轨道交通网络建设,提升城市整体运行效率和综合效益。加快建设、申报国家一类铁路开放口岸,开辟更多国际航空货运新航线,争取设立空港保税物流中心,打造全国重要的航空港经济集聚区。加快推进“1+6”经济圈城际配送体系建设,建设济南国际多式联运中心,争创国家级物流标准化试点城市、国家级多式联运示范工程,积极申报完善口岸功能,着力将济南打造成为“中国智慧物流名城”。
2.完善信息基础设施。加强新型智慧城市规划建设,建立健全新型智慧城市政策法规,争创国家新型智慧城市。加快建设高速化、智能化、广覆盖的信息基础设施,为城市管理、经济发展、网络安全、智慧城市建设提供高速、移动、安全、泛在的通信网络服务支撑。统筹推进骨干网、城域网和接入网建设,加快推进宽带网络升级改造,推进光纤入户,实现光纤全覆盖。加快推进4G网络建设,积极筹备5G通信站址布局。积极推动量子通讯专网在国防、金融、电力等领域的推广应用。加快物联网、大数据、云计算、信息分发与交换等数据载体建设,解决“信息孤岛、数据烟囱”难题,推动济南市金融数据、交通数据、安全数据、空间数据等多类数据协同管理、共享管理。加快建设济南国际互联网数据专用通道,建设从齐鲁软件园、济南高新技术创业服务中心、汉峪金谷、创新谷等产业园区到我国互联网国际关口局的国内段直达数据链路,提高园区及企业的国际互联网访问性能。
3.完善能源基础设施。加快建设稳定、经济、清洁、安全的能源基础设施,提升能源保障能力。构建安全可靠的电力设施,加快推进“外电入济”1000千伏特高压站500千伏相关配套送出工程建设,完善输配电网改造,提高受电能力。加强天然气基础设施建设,建设天然气高压外环管网,完善天然气管网布局,形成环状为主、环状与支状相结合的管网体系;加快中石油泰青威莱芜—章丘—济阳燃气管线建设,引入中石油中俄东线天然气资源,推进LNG调配站建设,增强天然气供应保障及调峰能力。优化供热基础设施,稳步推进“外热入济”工程,合理布局城市热源点,推动天然气分布式能源项目建设,多能互补提供清洁取暖;结合城市道路建设,合理布局集中换热站,加快城市供热干线建设和改造,完善城市供热管网系统。继续推动能源结构优化,积极做好煤改气、煤改电等清洁能源替代工作,推动交通领域的电能替代。
(三)推动绿色低碳发展,构筑生态安全屏障。坚持绿色低碳先行,加快推进生态文明先行示范区、低碳城市、气候适应型城市试点建设,打造有利于高端要素资源集聚、人与自然和谐共生的生态环境,构建天蓝地绿的美丽发展共赢模式。
1.生态保护打造“济南绿”。坚持保护优先、自然恢复为主,统筹山水林田湖草系统治理,实施生态保护和修复工程,全面提升生态系统稳定性和生态服务功能。实施生态功能分区控制,划定生态保护红线,构建生态安全格局。严格落实河长制、湖长制,加强河道及水源地河道整治。完善水利基础设施建设,加快推动白云水库、埝头水库等雨洪资源利用工程建设,保护黄河、小清河、鹊山龙湖等水体、湿地资源,维护河湖防洪排涝和生态功能,加强自然保护区、风景名胜区、水源涵养区等重点区域的生态环境保护。开展“绿满泉城·美丽济南”城乡绿化行动,立体式开展城市绿化,加强多层次公园体系建设,串联式推进区域绿道网建设,多元化拓展城市绿化空间,建设“公园之城”。在确保黄河防洪安全前提下,逐步恢复黄河滩区原有湿地生态环境,实施黄河市区段67公里主河道滩地湿地改造工程。推进黄河公园百花园项目实施,实现建设万亩百花园目标,打造亮点、辐射周边,助力先行区打造绿色之城。巩固国家森林城市和水生态文明城市创建成果,形成生态城市基本构架,减少城市建设和活动对自然系统的破坏。
2.环境治理打造“泉城蓝”。坚决打好污染防治攻坚战,深化燃煤、工业企业、城市扬尘、机动车尾气等重点领域污染治理,到2020年主要污染物排放总量大幅下降,生态环境质量持续改善。普及低碳发展理念和低碳生活方式,开展低碳政府、低碳企业、低碳城区、低碳社区试点示范,引领城市全面低碳发展。以改善水环境质量为核心,加快城镇生活污水处理设施及配套管网建设改造,确保城镇生活污水处理厂污泥安全处置。开展土壤污染治理与修复试点示范,优先保护耕地土壤环境,强化工业污染场地治理、农村面源污染防治,控制被污染土地开发利用的环境风险。坚持城乡一体,补齐乡村环境基础设施建设短板。
3.创新生态文明建设机制。坚持源头严防、过程严管、后果严惩,不断提高环境管理系统化、科学化水平。坚持环境质量“只能更好、不能变坏”底线,严格落实主要污染物排放“倍量削减替代是原则,等量削减替代是例外”的总量控制刚性要求。全面落实主体功能区规划,推进“三线一单”划定试点工作,实施最严格的生态保护红线管控制度。健全扶持引导机制,制定实施生态补偿条例,加大对水源涵养生态功能保护区、生态环境脆弱区和粮食主产区等重点生态功能区的扶持力度,探索建立湿地生态效益补偿机制,将重点湿地纳入补偿范围。探索建立自然资源产权和用途管理制度,建立健全用能权、用水权、排污权、碳排放权初始分配制度,探索建设用能权、碳排放权、排污权统一的交易平台。建立环境污染第三方治理机制,培育一批第三方治理企业。健全监管考核机制,建立全方位环境监管机制,加快实施覆盖所有固定污染源的排污许可制,加强实时在线环境监控系统和执法能力建设,落实省以下环保机构监测监察执法垂直管理制度。
九、实施机制
突出规划的引领作用,坚持工程的方式方法,明确时间表、路线图,强化责任分工,注重监督考核,确保完成新旧动能转换的各项目标任务。
(一)加强组织领导。
1.加强党的领导。深入贯彻落实党的十九大精神,增强政治意识、大局意识、核心意识、看齐意识,坚决维护党中央权威和集中统一领导,自觉在思想上政治上行动上同以习近平同志为核心的党中央保持高度一致。完善党委研究经济社会发展战略、制定重大政策、推进任务落实的工作机制,确保党始终总揽全局、协调各方。充分发挥基层党组织和党员在实施新旧动能转换重大工程中的战斗堡垒作用和先锋模范作用。发挥统一战线作用,广泛调动各类社会主体积极性、主动性、创造性。
2.健全推进机制。完善济南市新旧动能转换重大工程建设领导小组及推进办公室工作机制,统筹安排调查研究工作和重大规划制定,研究部署和指导新旧动能转换各项工作,协调和调度部署各项具体工作。各有关部门切实履行职责,根据本规划提出的各项目标任务和政策措施,研究制定具体实施方案,提出具体工作的目标要求和年度计划。各区(县)建立相应工作机制,广泛调动各类社会主体积极性、主动性、创造性,形成一级抓一级、层层抓落实的工作格局。
(二)强化项目支撑。
1.加强项目储备。建立新旧动能转换项目库,做好“储备库—预备库—建设库”三库联建工作,超前谋划储备一批新的新旧动能转换项目,争取更多项目纳入省新旧动能转换重点项目库。围绕新动能培育、十大千亿产业发展和先行区基础设施建设,创新投融资机制,加大代表新动能优质项目的招商引资力度,谋划、引进、储备一批在全国叫得响、打得住的大项目、好项目。
2.加快项目建设。把项目建设作为加快新旧动能转换的重要抓手和支撑,结合新区建设、园区提升,细化支持政策,以项目建设带动平台创新、团队培养、集群培育,构筑有持久生命力、竞争力的产业体系。强化重大项目信息采集、数据分析、进展监控、结果评价机制,实现对入库项目管理、推进、监管、服务的全过程覆盖,保障重大项目顺利实施。
(三)强化监督考核。
1.加强考核奖惩。将新旧动能转换绩效纳入经济社会发展综合考核和党政领导干部实绩考核,建立完善新旧动能转换发展综合考核体系,明确考核标准,加强过程考核,注重平时监督,考核结果作为各级领导干部选拔任用、考核监督的重要依据。综合运用考核结果,制定针对性奖惩措施,对成效突出的区(县)政府,给予政策倾斜,对工作不力的予以通报、约谈或问责。
2.加强监测评估。根据推进新旧动能转换工作需要,完善新动能调查和统计制度,设立新旧动能转换相关统计指标,为规划实施和政策制定提供基础和支撑。开展对规划指标、政策措施和重大项目实施、集约节约用地等情况的跟踪监测,进行年度总结评估,强化动态管理,确保规划实施效果。



































