>>
网站改版2022
>>
投资济南
>>
投资项目
>>
重点项目
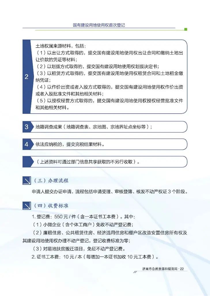
【一图速览】重点项目规划及土地要素保障明白纸
发布日期:2025-07-09 信息来源:投资济南 访问次数:
【关闭窗口】
【打印本页】
常用网站
国家部委
武汉
省内地方级网站
市政府部门网站
县区及省级以上开发区网站